Myelodysplastisch syndroom

Autorisatiedatum: 05-03-2026

Terug naar het richtlijnenoverzicht

Richtlijninformatie

Verantwoording

Onderwerp

Het myelodysplastisch syndroom (MDS) is een kwaadaardige stamcelziekte gekenmerkt door inefficiënte hematopoëse resulterend in cytopenieën. In ongeveer 1/3 van de patiënten treedt progressie naar een acute myeloïde leukemie (AML) op.

De diagnose MDS wordt steeds vaker gesteld. Dit heeft mede te maken met vergrijzing, betere diagnostische criteria (zoals door de WHO zijn gedefinieerd), een toegenomen bekendheid van het ziektebeeld en het besef dat correcte diagnostiek van patiënten met MDS therapeutische consequenties heeft. De mediane leeftijd van ziekte presentatie is 75 jaar (bron IKNL). In Nederland wordt bij ongeveer 700 patiënten per jaar de diagnose MDS gesteld en daarmee is de incidentie 4,1 per 100.000 per jaar (bron IKNL). De Nederlandse Pharos data laten een sterke incidentie stijging zien tot >70 per 100.000 per jaar boven de 80 jaar (bron IKNL). Ter vergelijking: de incidentie van MDS ligt tussen de 3,6 (USA, Engeland, Zweden) en 4,1 (Duitsland) per 100.000 per jaar in andere landen.

Om de diagnose MDS te stellen is aanwezigheid van een cytopenie zonder andere verklaring noodzakelijk met afwijkingen in het bloed en beenmergonderzoek die bij MDS passen zoals geformuleerd in de WHO classificatie 2022 en ICC classificatie.

MDS is een heterogene ziekte met een prognose voor overleving die kan variëren van enkele maanden tot vele jaren. De behandeling varieert van een afwachtend beleid en ondersteunende zorg met transfusies tot een in opzet curatieve behandeling met een allogene hematopoëtische stamceltransplantatie. Sinds het verschijnen van de laatste MDS richtlijn in 2013 zijn de diagnostische mogelijkheden, prognosticering en therapeutische opties verfijnd en uitgebreid. In deze richtlijn uit 2025 worden aanbevelingen gedaan voor diagnostiek, prognosticeren en therapie. Deze aanbevelingen volgen voor een belangrijk deel de Europese richtlijnen zoals opgesteld door leden van het MDS-right programma. Deze richtlijnen worden ondersteund door de EHA en MDS foundation.1 (zie website: MDS Europe – Patient management (mds-europe.org)

Doel

Deze richtlijn is een document met aanbevelingen en instructies ter ondersteuning van de dagelijkse praktijk van de diagnostiek, classificatie, prognosticeren en behandeling van myelodysplastisch syndroom bij volwassenen. Hierbij is beschreven wat de diagnostiek en behandelingsmogelijkheden zijn met hun effectiviteit en invloed op kwaliteit van leven.

De richtlijn beoogt daarom niet een volledig leerboek te zijn. De richtlijn is bedoeld om aanbevelingen te geven, daar waar in de dagelijkse praktijk de belangrijkste knelpunten bestaan en tracht daarmee een betere uniformiteit van behandeling en betere overleving van deze patiënten in Nederland te bewerkstelligen. Deze richtlijn is zoveel mogelijk gebaseerd op wetenschappelijke onderzoek of consensus. Het niveau van bewijsvoering staat vermeld in de tekst volgens SORT-gradering (zie hieronder).

Als er in de richtlijn wordt gesproken over de patiënt, wordt ook de patiënte bedoeld. De richtlijn geeft aanbevelingen over, of kan worden gebruikt bij, het geven van voorlichting aan patiënten. De richtlijn kan ook worden gebruikt voor het maken van patiënten informatiemateriaal.

Doelgroep

Deze richtlijn is bestemd voor alle professionals die betrokken zijn bij de diagnostiek, behandeling en begeleiding van patiënten met myelodysplastisch syndroom, zoals internisten, internist-hematologen, klinisch chemici, klinisch genetici, medisch immunologen, huisartsen, oncologieverpleegkundigen, verpleegkundig specialisten, ‘physician assistants’, IKNL-consulenten, maatschappelijk werkers, diëtisten en psychologen.

Samenstelling werkgroep

Voor het ontwikkelen van de richtlijn is in 2024 een multidisciplinaire werkgroep ingesteld, bestaande uit vertegenwoordigers van alle relevante specialismen die betrokken zijn bij de zorg voor patiënten met myelodysplastisch syndroom. De werkgroep leden zijn door hun beroepsverenigingen gemandateerd voor deelname. De werkgroep werkte gedurende 1,5 jaar aan de totstandkoming van de richtlijn. De werkgroep is verantwoordelijk voor de integrale tekst van deze richtlijn.

In deze richtlijn worden de patiënten vertegenwoordigd door afgevaardigden van Hematon.

Belangenverklaringen

Alle werkgroep leden hebben verklaard onafhankelijk gehandeld te hebben bij het opstellen van de richtlijn en hebben opgegeven welke betrekkingen zij onderhielden met commerciële bedrijven, organisaties of instellingen die in verband staan met het onderwerp van de richtlijn (zie titelpagina van de richtlijn).

Belangenverklaringen

Naam

Functie

Organisatie

Rol

Belangenconflict

Canan Alhan

internist-hematoloog

Amsterdam UMC

namens de HOVON Leukemie Werkgroep

Alle vergoedingen werden betaald aan de werkgever. Data safety monitoring BMS, sprekersvergoedingen BMS, Benecke Consultants, Amgen.

Maarten Corsten

internist-hematoloog

Meander Medisch Centrum

namens de HOVON Leukemie Werkgroep

 geen

Marjan Cruijsen

internist-hematoloog

Catharina Ziekenhuis

namens de HOVON Leukemie Werkgroep

 geen

Dick Ettema

 

 

namens Hematon

 

Joop Jansen

Hoogleraar experimentele hematologie

Radboud UMC

Namens de HOVON Leukemie Werkgroep

geen

Saskia Langemeijer

internist-hematoloog

Radboud UMC

namens de HOVON Leukemie Werkgroep

 geen

Arjan van de Loosdrecht

internist-hematoloog

Amsterdam UMC

namens de HOVON Leukemie Werkgroep

 geen

Jennita Slomp

klinisch chemicus

Medisch Spectrum Twente/Unilabs

namens NVKC

Stuurgroep Bloedtransfusie.

Financiën gaan na start naar MST/Unilabs

Anna van Rhenen

internist-hematoloog

UMC Utrecht

namens de HOVON Leukemie Werkgroep

Alle vergoedingen werden betaald aan de werkgever. Research support Servier.

Alle MDS richtlijn werkgroep leden hebben bijgedragen aan de kritische beoordeling van de inhoud, evenals Dick Ettema als vertegenwoordiging van patiëntenvereniging Hematon.

 

 

 

 

 

Methode ontwikkeling en werkwijze

Er is voor deze richtlijn gekozen voor de ‘strength-of-recommendation taxonomy’ (SORT) grading.

Code

Definitie

A

Consistent, goede kwaliteit patiënt georiënteerd bewijs

B

Inconsistent of beperkte kwaliteit patiënt georiënteerd bewijs

C

Consensus, ziekte georiënteerd bewijs, ‘common clinical practice’, expert mening, casestudies

Patiënt georiënteerd bewijs meet uitkomsten belangrijk voor de patiënt; morbiditeit, mortaliteit, verbetering klachten, kostenreductie en kwaliteit van leven. Ziekte georiënteerd bewijs meet surrogaat eindpunten die al dan niet verbeteringen in patiënten uitkomsten reflecteren.

Werkwijze richtlijnwerkgroep

Er werd voor alle afzonderlijke uitgangsvragen aan de hand van specifieke zoektermen gezocht naar gepubliceerde wetenschappelijke studies in de elektronische databases van Medline, Cochrane. Tevens werd aanvullend gezocht naar studies aan de hand van de literatuurlijsten van de geselecteerde artikelen. In eerste instantie werd gezocht naar studies met de hoogste mate van bewijs. De werkgroep leden selecteerden de via de zoekactie gevonden artikelen op basis van op voorhand opgestelde selectiecriteria.

Procedure herziening

Uiterlijk 4 jaar na verschijnen van deze richtlijn wordt door HOVON leukemie werkgroep beoordeeld of deze richtlijn nog actueel is. De geldigheid van de richtlijn komt eerder te vervallen wanneer nieuwe ontwikkelingen het nodig maken om eerder een herzieningstraject te starten.

Juridische betekenis

De richtlijn bevat aanbevelingen van algemene aard. Het is mogelijk dat in een individueel geval deze aanbevelingen niet van toepassing zijn. Het is de verantwoordelijkheid van de behandelend arts te beoordelen of de richtlijn in de praktijk en/ of in het belang van een goede geïndividualiseerde zorg voor de patiënt toepasbaar is. Zo nodig wordt gemotiveerd afgeweken van de richtlijn.

Implementatie

In de verschillende fasen van de richtlijnontwikkeling is rekening gehouden met de implementatie van de richtlijn en de praktische uitvoerbaarheid van de aanbevelingen. Daarbij is uitdrukkelijk gelet op factoren die de invoering van de richtlijn in de praktijk kunnen bevorderen of belemmeren. De richtlijn wordt digitaal verspreid onder alle relevante beroepsgroepen. Daarnaast wordt er een toelichting op de richtlijn aangeboden aan het Nederlands tijdschrift voor Hematologie. Ook is de richtlijn te downloaden vanaf de website van de NVvH.

Module 1 Diagnostiek bij verdenking myelodysplastisch syndroom

Aanbevelingen

  1. Anamnese met onder andere aandacht voor klachten die samenhangen met anemie, trombopenie en/of neutropenie, behandeling met cytotoxische medicatie in het verleden en aanwijzingen voor erfelijke vormen van beenmerg falen. (Tabel 1) (SORT C)
  2. Lichamelijk onderzoek met onder andere aandacht voor grootte van de milt, huidafwijkingen en aanwijzingen voor aanwezigheid van predispositie voor MDS. (Tabel 1) (SORT C)
  3. Perifeer bloedonderzoek met hemoglobine, celindices, trombocyten, leukocyten met differentiatie en microscopie voor dysplastische kenmerken. Uitsluiten van andere oorzaken van cytopenie. (Tabel 1) (SORT C)
  4. Beenmergonderzoek met een aspiraat voor morfologie en cytogenetica en een biopt voor histologie met immuunhistochemie. Moleculair onderzoek wordt aanbevolen. Immuunfenotypering kan bijdragen aan het stellen van de diagnose. (Tabel 1) (SORT C)
  5. Het wordt aanbevolen het beenmergonderzoek te herhalen na 6 maanden bij niet-conclusieve uitslag en eerder bij toename van cytopenie(ën). (SORT C)

Zie ook MDS Europe – Patient management (mds-europe.org)

 

Tabel 1

Anamnese

Klachten samenhangend met cytopenie, inspanningsintolerantie.

Koorts, nachtzweten, gewrichtspijnen, huidafwijkingen.

Toxische blootstelling in voorgeschiedenis: behandeling met chemotherapie/bestraling, benzeen, alcohol, (langdurige) behandeling met cytotoxische medicatie zoals methotrexaat

Familieanamnese gericht op voorkomen van hematologische ziekten of solide tumoren geassocieerd met erfelijk voorkomen.

Lichamelijk onderzoek

‘WHO-performance status’.

Huidafwijkingen (bijvoorbeeld ‘Sweet’ syndroom, perichondritis, pyoderma gangrenosum, vasculitis of huidlokalisatie).

Vroegtijdig grijs (<30 jaar), nageldystrofie.

Aanvullend onderzoek in perifeer bloed

Hemoglobine (Hb), MCV, trombocyten, leukocyten, neutrofielen getal, leukocyten differentiatie met microscopie (dysplasie, circulerende blasten), reticulocyten, haptoglobine, directe antiglobuline test.

 

Foliumzuur, vitamine B12

IJzer, ferritine, TYBC, ijzerverzadiging

 

Leverenzymwaarden, LDH

kreatinine, urinezuur, TSH, (FT4)

 

Immuunfenotypering: PNH bij aanwijzingen voor hypoplastische MDS, hemolyse en als verlies van CD14 op monocyten en/of CD16 op granulocyten bij immuunfenotypering van beenmerg.

De monocyten-assay bij monocytose en verdenking CMML waarbij het percentage ‘classical monocytes’ wordt bepaald.2

 

Virus serologie (Parvo B19), HIV, CMV, Hepatitis B/C

 

Endogene EPO spiegel (in ieder geval bij anemie met behandelindicatie)

 

Bezinking en CRP (VEXAS en auto-inflammatoire beelden bij MDS, ANA en anti-ds DNA op indicatie)

UBA1 mutatie bij verdenking VEXAS

Beenmergonderzoek

Aspiraat voor

1. Cytologie: cellulariteit, evaluatie dysplasie in 1 of meer cellijnen, ijzerkleuring voor ringsideroblasten, % blasten

2. Cytogenetica: detectie van chromosomale afwijkingen door middel van bijvoorbeeld karyotypering, FISH met geselecteerde ‘MDS’-probes en aantonen van CNLOH op 17p

Onderzoeken die kunnen bijdragen aan het stellen van de diagnose

3. NGS/mutatieanalyse: detectie van somatische mutaties, uitgevoerd volgens aanbevelingen van de IPSS-M3. UBA1 mutatie bij verdenking VEXAS.

4. Immuunfenotypering: detectie van abnormale voorloper cellen en afwijkende expressie van differentiatie antigenen in myelo-monocytaire en erythroïde reeks, uitgevoerd volgens de European Leukemia Net (ELN) richtlijnen4

5. Biopt voor histologie en immuunhistochemie: voor cellulariteit, aantonen van dysplasie van met name megakaryocyten, % CD34+-blasten en abnormale lokalisatie en clustering, mate van fibrose

 

Onderbouwing

Van een relevante cytopenie wordt gesproken bij de volgende waarden:5,6

  • Hb < 8,0 mmol/l (mannen), Hb < 7,5 mmol/l (vrouwen)
  • Absoluut neutrofielen aantal < 1,8 x109/l
  • Trombocyten aantal < 150*109/l

De diagnose MDS wordt nogal eens gesteld door het bij toeval vinden van een afwijkend bloedbeeld, terwijl de patiënt nagenoeg geen klachten heeft. Symptomatologie hangt nauw samen met de cytopenie in één of meer cellijnen. Mogelijke klachten zijn: vermoeidheid en kortademigheid door anemie, recidiverende (bacteriële) infecties door neutropenie (aanwezig bij 50% van de patiënten bij diagnose) en/of granulocytaire/monocytaire dysfunctie en een verhoogde bloedingsneiging van huid en slijmvliezen door trombopenie (aanwezig bij 25% van de patiënten bij diagnose). Ook is er regelmatig sprake van een trombopathie waardoor ondanks een normaal of laag normaal trombocytengetal sprake kan zijn van een verhoogde bloedingsneiging. MDS is vaak geassocieerd (20-50%) met auto-immuun fenomenen, zoals artritis, polychondritis, spierpijn, vasculitis en huidafwijkingen.7 Bij auto-inflammatoire beelden is het belangrijk te denken aan het VEXAS-syndroom.8

Over het algemeen kan de diagnose zonder al te grote problemen worden gesteld wanneer het een oudere patiënt betreft met een pancytopenie en trilineaire dysplasie in bloed en/of beenmerg. Dysplasie is niet specifiek voor MDS maar kan men ook zien bij megaloblastaire anemie, overmatig alcoholgebruik, infectieziekten (denk aan HIV, TBC), hemolyse en tijdens of na cytostaticagebruik. (Tabel 2) Andere oorzaken van cytopenie(ën) moeten worden uitgesloten. De diagnostiek is ingewikkelder bij patiënten met één of meerdere cytopenie(ën) waarbij het beenmerg amper dysplastisch is, zonder toename van blasten en zonder specifieke cytogenetische of moleculaire afwijkingen (ICUS: idiopathic cytopenia of undetermined significance; CCUS: clonal cytopenia of undertemined significance zie ook later). In deze situatie kan een flow cytometrische analyse bijdragen aan het objectiveren van dysplasie.9,10 Soms wordt de dysplasie pas echt duidelijk na herhaald beenmerg onderzoek. Bij een hypoplastisch beenmerg kan het onderscheid met aplastische anemie of paroxysmale nachtelijke hemoglobinurie (PNH) moeilijk zijn.

 

Tabel 211

Differentiaal diagnose van cytopenieën en/of dysplasie

Laboratorium onderzoek

Vitamine deficiëntie

Vitamine B12, foliumzuur

Toxische schade (alcohol, lood, zink, koper deficiëntie, chemotherapie)

Lood, zink, koper

Reactieve veranderingen als gevolg van (chronische) inflammatie (infectie, HIV, hepatitis, systeemziekten, VEXAS)

HIV, hepatitis, Parvo B19

Aplastische anemie, ‘pure red cell aplasia’, paroxysmale nachtelijke hemoglobinurie

Beenmergonderzoek met immuunhistochemie, immuunfenotypering op perifeer bloed voor verlies van glycosylphophatidylinositol (GPI)-geankerde eiwitten

Medicamenteus (bijvoorbeeld methotrexaat, azathioprine, valproïnezuur, levetiracetam, ganciclovir, sulfonamiden, colchicine, NSAID’s)

 

ICUS/CCUS/IDUS/CHIP

Beenmergonderzoek met morfologie, immuunfenotypering en histologie met immuunhistochemie, cytogenetica en NGS

Andere hematologische ziekte

(acute leukemie (ALL, AML), large granular lymphocytic leukemia, myeloproliferatieve ziekte: CMML, MDS/MPN met neutrofilie, primaire myelofibrose)

Beenmergonderzoek met morfologie, immuunfenotypering en histologie en immuunhistochemie, cytogenetica (en NGS)

Congenitale vorm van beenmerg falen: ‘congenital dyserythropoietic anemia’

NGS gericht op beenmerg falen

Immuun trombocytopenie

Autoantistoffen tegen trombocyten

Beenmerglokalisatie van een solide maligniteit

Beenmergonderzoek histologie en immuunhistochemie

Diagnostiek

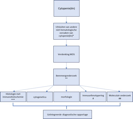
De diagnose van MDS is gebaseerd op (cyto)morfologisch onderzoek van het bloed en beenmerg. Bijkomende diagnostische en prognostische informatie wordt verkregen uit cytogenetisch, moleculair en histopathologisch onderzoek en het beenmergbiopt. In figuur 1 is het diagnostisch stroomdiagram weergegeven voor de diagnostiek van cytopenie(ën) en bij verdenking op MDS. Het is een pragmatische benadering omdat de doorlooptijd van de afzonderlijke onderzoeken verschillend is. Zo is de morfologie binnen enkele uren te beoordelen en kan het inzetten van het vervolgonderzoek richting geven. Immuunfenotypering is doorgaans binnen enkele uren tot 24 uur bekend. Afhankelijk van de bevindingen van cytomorfologisch onderzoek (en immuunfenotypering) kan besloten worden cytogenetica en NGS in te zetten. Het wordt aanbevolen om beenmerg in te vriezen zodat in een later stadium alsnog besloten kan worden om NGS of onderzoek naar translocaties in geval van MDS/AML in te zetten. De doorlooptijd van cytogenetica en NGS is meestal 1-4 weken. Het is belangrijk om de afzonderlijke uitslagen integraal te bespreken en te verslaan in een rapport voor het stellen van de diagnose.

Figuur 1 toont een stroomdiagram van de diagnostische benadering van patiënten met een cytopenie en verdenking op MDS. Hierin zijn de belangrijkste ontwikkelingen samengevat. (aangepast naar van de Loosdrecht et al, Cytometry part B: Clinical Cytometry 2023)12

*zie Tabel 1.

** ook ter uitsluiting van andere hematologische oorzaken van cytopenie(ën).

*** moleculair-genetisch onderzoek op het beenmergbiopt is optioneel wanneer het niet mogelijk is om dit op beenmerg of perifeer bloed te verkrijgen. Bij patiënten met MDS en toename blasten in het beenmerg, maar niet in het perifeer bloed is het aan te bevelen om moleculair onderzoek op beenmerg te verrichten.

# immuunfenotypering kan helpen bij het stellen van de diagnose MDS.

## moleculair onderzoek middels NGS wordt aanbevolen.

 

Morfologie van bloed en beenmerg

Er is pas sprake van dysplasie in één of meer cellijnen indien in tenminste 10% van de cellen in een cellijn dysplastische kenmerken worden gezien.5,6 Tabel 3 toont de meest voorkomende cytologische afwijkingen en dysplastische kenmerken in het bloed en beenmerg bij patiënten met MDS. Bij een MDS met een laag MCV zonder ijzergebrek, wat in zeldzame gevallen voorkomt, kan sprake zijn van een verworven alfa-thalassemie op basis van een ATRX-mutatie.13 Het percentage blasten dat gebruikt wordt in de huidige diagnostische en prognostische classificaties is gebaseerd op cytomorfologie. Alleen als het aspiraat van slechte kwaliteit is door bijvoorbeeld ziekte specifieke redenen (dry tap) kan het percentage blasten bij beoordeling van het biopt worden geschat. De beoordeling van dysmegakaryopoïese kan lastig zijn in een cytologisch preparaat, met name ook omdat het aantal megakaryocyten bij MDS meestal laag is.

In de WHO 2022 en ICC classificatie voor MDS is de nadruk meer komen te liggen op het identificeren van subgroepen op basis van genetische en moleculaire afwijkingen in tegenstelling tot de voorgaande WHO classificaties.5,6 Dysplasie is geen voorwaarde meer om de diagnose MDS te stellen bij aanwezigheid van cytopenie(en) met een SF3B1 mutatie of  deletie 7/7q, complex afwijkend karyotype of multihit TP53 mutatie.6De aanwezigheid van unilineaire of multilineaire dysplasie wordt als onderscheidend voor MDS NOS met unilineaire en multilineaire dysplasie beschouwd in de ICC, maar binnen de WHO 2022 niet meer. 5,6

 

Tabel 3 veel voorkomende cytologische afwijkingen en dysplastische kenmerken bij MDS5

Dyserythropoëse

 

Kern

‘budding’

 

Internucleaire bruggen

 

meerkernigheid

 

megaloblastaire veranderingen

 

karyorrhexis

Cytoplasma

ring sideroblasten

 

vacuolisatie

 

positieve ‘periodic acidic schiff’ (PAS) kleuring

Dysgranulopoiese

 

Kern

hyposegmentatie (pseudo-Pelger-Huët)

 

hypersegmentatie

Cytoplasma

hypogranulatie

 

Pseudo-Chédiak-Higashi granules

 

kleine kern

 

Auerse staven

Dysmegakaryopoiese

 

Kern

hypolobulatie

 

meerkernigheid

 Cytoplasma

micromegakaryocyten (kan een aanwijzing zijn voor MDS met deletie 5q)

 

Histopathologisch en immuunhistochemisch onderzoek van het beenmergbiopt

Tenslotte is ook immuunhistochemisch (IHC) onderzoek op een beenmergbiopt van belang.14 Een minimale set aan markers is gedefinieerd en omvat markers als CD34, CD117 (progenitor cellen), MPO (myelo-[monocytair]), CD14, en/of CD68 (monocyten/macrofagen), glycophorine-C (rode bloedcelvoorloper cellen), CD61 en CD42 (megakaryocytair). Deze immuunhistochemische kleuringen dragen bij aan het beter onderscheiden van de subpopulaties in het beenmerg ten aanzien van frequentie van voorkomen en aanwezigheid van dysplasie. Een biopt geeft ook goede informatie over cellulariteit van het beenmerg en de mate van fibrose die gepaard kan gaan met een MDS. De mate van fibrose lijkt van belang als prognostische factor en wordt in de WHO 2022 erkent als een aparte subgroep van MDS.5,15 De mate van fibrose in een beenmergbiopt van focaal tot uitgebreid is nog weinig gestandaardiseerd.

 

Cytogenetisch onderzoek

Bij 40 tot 80% van de patiënten met een MDS zijn specifieke chromosomale afwijkingen te vinden, zoals bijvoorbeeld deletie van een deel van de lange arm van chromosoom 5 (de zogenaamde del(5q)), en het ontbreken van één chromosoom 7 (monosomie 7). Gebalanceerde translocaties die men typisch bij (jonge) AML-patiënten aantreft, komen ook voor bij MDS, maar zijn relatief zeldzaam bij MDS. Bij patiënten die MDS ontwikkeld hebben na vroegere blootstelling aan cytostatica of bestraling (de zogenoemde therapie-gerelateerde MDS) worden vaak complexe (³ 3) cytogenetische afwijkingen gevonden. Afwijkingen in het karyotype geven niet alleen belangrijke diagnostische, maar ook prognostische informatie (zie verder). Wanneer met standaardtechnieken onvoldoende mitosen kunnen worden geanalyseerd, zal men moeten overgaan tot in situ hybridisatie met specifieke probes (FISH techniek) om bepaalde numerieke chromosomale afwijkingen (zoals trisomie 8, monosomie 7, deletie 20q, verlies Y-chromosoom en afwijkingen chromosoom 17p (p53 locus) op te kunnen sporen.16,17 (Tabel 4)

 

Tabel 4. Frequent optredende chromosomale afwijkingen bij MDS

Ongebalanceerde afwijkingen                                           Gebalanceerde afwijkingen

>10%

5-8%

3%

1-2%

1-3%

18%^

+8*

-7 of del(7q)

-5 of del(5q)

del(20q)*

-Y*

i(17q) of t(17p)

 

-13 of del(13q)

del(11q)

del(12p) of t(12p)

 

del (9q)

idic(X)(q13)

t(11;16)

t(3;21)

t(1;3)

t(2;11)

inv(3)

t(6;9)

 

CN-LOH#17p

* indien deze afwijkingen geïsoleerd voorkomen in afwezigheid van dysplasie worden deze niet als definitief bewijs voor MDS beschouwd; de niet geannoteerde afwijkingen kunnen bewijzend zijn voor MDS, ook als er geen dysplasie is.

# CN-LOH copy neutral loss of heterozygosity

^ in 18% van de patiënten met MDS met een complex afwijkend karyotype16,17

 

Immuunfenotypering

Immuunfenotypering van beenmerg voor de diagnose van MDS wordt aanbevolen. Zoals boven genoemd is het herkennen van dysplastische kenmerken door middel van cytomorfologie in één of meer hematopoïetische celreeksen niet altijd eenvoudig. In het bijzonder kunnen milde en discrete afwijkingen over het hoofd worden gezien. Flow cytometrische analyse van myeloïde voorlopers, erytroïde cellen en de myelo-monocytaire differentiatie in het beenmerg kan bijdragen aan het stellen van de diagnose MDS, Zie ook MDS Europe – Patient management (mds-europe.org).4,9,10,12 Bij het vinden van immuunfenotypische afwijkingen die passen bij MDS zonder morfologische dysplasie, zonder cytogenetische afwijkingen en bij afwezigheid van mutaties kan het reden zijn om beenmergonderzoek te herhalen bij blijvende verdenking op MDS. Er is gebleken dat in deze groep bij follow up vaker alsnog de diagnose MDS wordt gesteld.9,10 Patiënten die bij het eerste onderzoek geen morfologische aanwijzingen voor MDS hadden, maar wel met immuunfenotypering en/of genetisch onderzoek hadden 81% kans om twee jaar later alsnog gediagnosticeerd te worden met MDS.10Patiënten met een hoog risico ‘clonal hematopoiesis of undeterminate significance’ laten een vergelijkbare progressie vrije overleving zien als patiënten met een laag risico MDS.18 Dit zijn de patiënten die morfologisch onvoldoende dysplasie hebben voor de diagnose MDS, maar wel het klinisch beloop laten zien van een MDS. Verder onderzoek moet uitwijzen of afwijkingen gevonden met immuunfenotypering en moleculair onderzoek bij deze patiënten vervangend kan zijn voor morfologisch onderzoek voor de diagnose MDS.

 

Moleculair onderzoek

Moleculair onderzoek van het beenmerg bij het stellen van de diagnose MDS wordt aanbevolen. In de afgelopen jaren zijn een groot aantal DNA-mutaties geïdentificeerd die regelmatig gevonden worden bij MDS. Sommige mutaties worden bij +/- 10-30% van de patiënten gevonden (TET2, ASXL1, SF3B1, DNMT3A, SRSF2, RUNX1 en TP53), terwijl andere mutaties minder vaak voorkomen. De functie van de aangedane genen is divers, maar vaak betreft het genen die coderen voor eiwitten betrokken bij genexpressie zoals transcriptiefactoren en epigenetische regulatoren (TET2, DNMT3A, STAG2, EZH2, RUNX1 en ASXL1) of eiwitten die betrokken zijn bij RNA-splicing (SF3B1, SRSF2, U2AF1 en ZRSR2). De toegevoegde waarde van moleculair-genetische informatie voor het prognosticeren van MDS is onderzocht in een groot cohort van patiënten met MDS, waarbij de bekende prognostische parameters uit de IPSS-R werden gecombineerd met genmutatieanalyses. Hieruit is in 2022 de IPSS-M voortgekomen.3 Zie Module 3 Prognosticeren voor meer informatie over de IPSS-M. Naast implicaties voor de diagnostiek en het prognosticeren van MDS, kan moleculaire analyse ook behandelconsequenties hebben, bijvoorbeeld bij de aanwezigheid van een SF3B1 mutatie (zie module 4 behandeling van laag risico MDS).

 

Mutaties en klonale hematopoëse

Recent onderzoek heeft uitgewezen dat klonaal geëxpandeerde hematologische cellen die MDS/AML geassocieerde mutaties dragen frequent voorkomen bij personen die geen myeloïde maligniteit hebben. Dit fenomeen wordt klonale hematopoëse (clonal hematopoiesis, CH) genoemd. Het voorkomen en de grootte van deze kloons neemt toe met de leeftijd. Wanneer gemeten wordt met een gevoeligheid van 2% VAF (overeenkomend met een kloongrootte van 4% wanneer het een autosomaal gen betreft) wordt klonale hematopoëse aangetoond in 10-20 % van personen van 60 jaar. Rond de 80 jaar ligt dit op ongeveer 40%. Wanneer zeer gevoelige technieken worden gebruikt kunnen gemuteerde kloons bij het grootste deel van de gezonde populatie gemeten worden. Inmiddels wordt klonale hematopoëse met een VAF van 2% of hoger aangeduid met CHIP (clonal hematopoiesis of indeterminate potential). Personen met CHIP hebben een 5-10 maal hogere kans op het ontwikkelen van een myeloïde maligniteit binnen 5-10 jaar dan personen zonder CHIP. Bij dit verhoogde relatieve risico blijft het absolute risico evenwel bescheiden. Wanneer bij CHIP ook een cytopenie wordt gevonden wordt dit aangemerkt als CCUS en neemt het risico op een myeloïde maligniteit verder toe. Inmiddels zijn voor CCUS verschillende risicofactoren bekend (o.a. type gen mutatie, kloongrootte, aantal mutaties, trombocytengetal, MCV, RDW, leeftijd) die personen kunnen identificeren met een zeer sterk verhoogd risico op het ontwikkelen van een myeloïde maligniteit.18,19,20 Bij het diagnosticeren van een MDS kunnen gevallen van CCUS gevonden worden. Hoe het beste om te gaan met CCUS met een hoog risico op het ontwikkelen van een myeloïde maligniteit staat momenteel ter discussie.

Module 2 Classificatie

Aanbeveling

  1. De MDS richtlijn werkgroep (MRW) adviseert het gebruik van de WHO 2022/ICC classificatie voor het classificeren van MDS. (Tabel 5 en 6) In beide classificaties ligt de nadruk op het onderscheiden van subgroepen van MDS op basis van genetische en moleculaire afwijkingen. (SORT C)

 

Tabel 5

* Detection of ≥15% ring sideroblasts may substitute for SF3B1 mutation. Acceptable related terminology: MDS with low blasts and ring sideroblasts.

** By definition, ≤25% bone marrow cellularity, age adjusted.

BM bone marrow, PB peripheral blood, cnLOH copy neutral loss of heterozygosity.

 

Tabel 6

$ Cytoses: Sustained white blood count ≥ 13 × 109/L, monocytosis (≥0.5 × 109/L and ≥10% of leukocytes) or platelets ≥450 × 109/L; thrombocytosis is allowed in MDS-del(5q) or in any MDS case with inv(3) or t(3;3) cytogenetic abnormality.

† BCR::ABL1 rearrangement or any of the rearrangements associated with myeloid/lymphoid neoplasms with eosinophilia and tyrosine kinase gene fusions exclude a diagnosis of MDS,  even in the context of cytopenia.

‡ Although dysplasia is typically present in these entities, it is not required.

  • Although 2% PB blasts mandates classification of an MDS case as MDS-EB, the presence of 1% PB blasts confirmed on 2 separate occasions also qualifies for MDS-EB.

ǁ For pediatric patients (<18 y), the blast thresholds for MDS-EB are 5% to 19% in BM and 2% to 19% in PB, and the entity MDS/AML does not apply.

¶ AML-defining cytogenetics are listed in the AML section.

@Defined as 2 distinct TP53 mutations (each VAF > 10%) OR a single TP53 mutation with (1) 17p deletion on cytogenetics; (2) VAF of >50%; or (3) Copy-neutral LOH at the 17p TP53 locus.

& If TP53 locus LOH information is not available.

 

Onderbouwing

De werkgroep heeft ervoor gekozen om de meest recente WHO 2022 en ICC-classificatie op te nemen in de richtlijn omdat hierin de meest recente wetenschappelijk inzichten zijn verwerkt. De nadruk ligt op het onderscheiden van subgroepen van MDS op basis van cytogenetische en moleculaire afwijkingen indien aanwezig. Het werken met twee verschillende classificatiesystemen is omslachtig en het is belangrijk zo veel mogelijk ‘dezelfde taal te spreken’ in de behandeling van patiënten en wetenschappelijk onderzoek. Vanuit het ‘international consortium for myelodysplastic syndromes’ (icMDS) is een voorstel gedaan om beide classificaties te harmoniseren.21 Dit model geeft een versimpeling van de WHO 2022 en ICC en kan helpen in het classificeren van patiënten met MDS en is niet bedoeld ter vervanging van de WHO 2022 en/of ICC.

Module 3 Prognosticeren

Aanbeveling

Het wordt aanbevolen de IPSS-M(olecular) te gebruiken voor het prognosticeren van en als leidraad voor therapiekeuze van patiënten met MDS. Voor het berekenen van de IPSS-M middels de IPSS-M Risk Calculator (mds-risk-model.com) zijn de volgende variabelen nodig: percentage blasten, hemoglobine, trombocyten, cytogenetica en moleculaire data. (SORT A)

 

Onderbouwing

Het beloop van MDS onderscheidt zich grofweg tussen beenmerg falen enerzijds en ontwikkelen van leukemie anderzijds. Het onderscheiden van deze twee groepen ligt aan de basis van het prognosticeren en voor de therapiekeuze van MDS.

In 2022 is de IPSS-M verschenen, de opvolger van de IPSS-R waarin mutaties een belangrijke rol spelen.3Mutaties in oncogenen kwamen in 90% van de patiënten voor in het IPSS-M cohort. Van de 152 genen die werden getest bleken 31 een toegevoegde waarde te hebben voor het bepalen van de prognose, bij een “variant allele frequency (VAF)” van 2% of groter. FLT3 (ITD en TKD) en MLL-PTD mutaties associeerden met een zeer slechte prognose, terwijl mutaties in SF3B1 correleerden met een relatief goede prognose. Van de 31 prognose-geassocieerde mutaties kregen er 18 een gen-specifieke score voor de risicoberekening, terwijl de 13 overige genen allen eenzelfde score in de IPSS-M kregen toebedeeld. Bijzonder was dat een enkelvoudige TP53 mutatie (TP53-mono) geen grote impact had op de prognose, terwijl meerdere TP53 mutaties bij dezelfde patiënt samengaat met een zeer slechte prognose. Het is daarom van belang om voor TP53 een assay te gebruiken die een TP53 mono- van een TP53 multi-hit kan onderscheiden. Wanneer niet alle 31 gen mutaties gemeten worden kan de IPSS-M score nog steeds worden berekend, maar de betrouwbaarheid van de risico inschatting neem dan af. Met de huidige gen panels die gebruikt worden kunnen doorgaans de meeste of alle 31 genen gemeten worden.

Het absolute neutrofielen aantal dat in de IPSS-R voorspellende waarde had, verliest die waarde wanneer de gen mutaties bekend zijn. Hetzelfde geldt voor geslacht.

Meerwaarde van de IPSS-M is dat-in tegenstelling tot de IPSS-R- de score ook toepasbaar is voor secundaire/therapie gerelateerde MDS. Ook is de IPSS-M toepasbaar bij patiënten die voorts behandeld worden met lenalidomide, hypomethylerende middelen of een stamceltransplantatie.

De werkgroep kiest ervoor om de IPSS-M aan te bevelen voor de prognosticeren van MDS, omdat deze in vergelijking tot de IPSS-R beter is in het voorspellen van de leukemie-vrije overleving, algehele overleving en risico op transformatie naar AML.3 De C-index van de IPSS-M is beter dan de C-index van de IPSS-R en daarmee geeft de IPSS-M een betere inschatting van het risico op leukemie en overlijden vergeleken met de IPSS-R.

De IPSS-M onderscheidt 6 risicogroepen, in tegenstelling tot de IPSS-R die 5 risicogroepen onderscheidt. Zie tabel 7 voor de risicogroepen met bijbehorende overall survival en risico op progressie naar acute myeloïde leukemie.

In 46% van de patiënten leidde de her stratificatie volgens de IPSS-M ertoe dat patiënten van risicogroep wisselden. De meerderheid van deze patiënten (911/1223, 74%) werden ingedeeld in een hogere risicogroep. Belangrijk hierbij is dat in 7% van de gevallen patiënten twee of meer risico-categorieën opschuiven, hetgeen kan leiden tot andere behandelkeuze. Sinds het verschijnen van de IPSS-M is er retrospectieve data verschenen in hoeverre het gebruik van de IPSS-M zou leiden tot een andere therapiekeuze. In 17,4%-22,9% van de patiënten zou gebruik van de IPSS-M leiden tot intensiveren van de behandeling en in 4,8%-30,5% in niet intensieve behandeling. (Tabel 8)

De werkgroep beveelt aan om NGS toe te passen bij alle patiënten die jonger zijn dan 75 jaar en fit genoeg zijn voor een allogene stamceltransplantatie, om zo de mogelijkheid voor een potentieel curatieve behandeling niet te missen.

Verder is het zo dat lager risico patiënten met MDS en een SF3B1 mutatie, ongeacht de leeftijd in aanmerking komen voor behandeling met luspatercept indien erytropoëse stimulerende middelen (ESA) refractair of bij een lage vooraf kans op hematologische respons op ESA (zie bij behandeling) De aanwezigheid van een TP53 mutatie in combinatie met een complex karyotype is geassocieerd met een slechte prognose.22 Patiënten met een deletie 5q en een TP53 mutatie hebben een hoger risico op het ontwikkelen van een acute myeloïde leukemie en kortere overleving ten opzichte van patiënten met del5q zonder TP53 mutatie.23 Om die reden is het aan te bevelen om ten minste geïnformeerd te zijn over de mutatie status van SF3B1 en TP53. Het is in veel laboratoria mogelijk om materiaal in te laten vriezen en op een later moment alsnog NGS te laten inzetten.

Tabel 7

 

Tabel 8 Overzicht van studies naar therapeutische consequenties van het toepassen van de IPSS-M

 

n=

% herstratificatie

% upgrading

% downgrading

% intensificatie van behandeling

% minder intensieve behandeling

Bernard et al NEJM evidence 20223

2957

46

34

12

 

 

Zamanillo et al Frontiers in Oncology 202324

166

48

31

17

17

5

Lee et al Blood Cancer J 202325

649

43

29

13

15

2

Jáuregui et al Blood 202226

126

43

 

 

12

6

Sabile et al Leukemia&Lymphoma 202327

140

44

32

12

 

 

Baer et al Leukemia 202328

626

44

25

19

 

 

Sauta et al JCO 202329

2876

46

24

22

 

 

Huang et al Ann of Hematol 202430

798

45

29

16

 

 

Tentori et al JCO 202431

7118

 

 

 

 19

 15

 

Module 4 Behandeling van patiënten met laag risico MDS

Algemeen

De heterogeniteit van MDS maakt dat de behandeling een uitdaging is. De veelal oudere patiënt (gemiddelde leeftijd 74 jaar) met een MDS heeft naast zijn hematologische ziekte vaak andere aan leeftijd gerelateerde ziekten. De keuze van therapie wordt behalve door co-morbiditeit ook bepaald door andere individuele factoren zoals sociale situatie, vitaliteit en levensfilosofie van de patiënt. De richtlijnen voor behandeling zijn ingedeeld naar risicoprofiel gebaseerd op de huidige IPSS-M classificatie modellen. Onder “lager risico MDS” wordt verstaan: IPSS-M risicogroep “very low”, “low” of “moderate low” overeenkomende met IPSS-R risicogroep “very low” of “low”.31,32 Zie tabel 8 in module 3 met literatuur voor de onderbouwing en met name de publicatie van Tentori et al.31

In dit hoofdstuk wordt gebruik gemaakt van onderzoeksvragen met aanbevelingen per klinisch probleem (anemie, trombopenie, neutropenie) en de daarbij behorende onderbouwing. Bij meer dan één aanbeveling wordt gebruik gemaakt van een tabel voor een overzicht van de aanbevelingen met de SORT-gradering.

 

Behandeling voor patiënten met lager risico MDS

De behandeling van patiënten met lager risico MDS is primair gericht op het verbeteren van de bloedbeeldafwijkingen, met name anemie, en de daarmee samenhangende symptomen, om de kwaliteit van leven te verbeteren. Voor deze patiënten zijn, naast optimaal ondersteunende zorg, verschillende behandelopties beschikbaar die ingezet kunnen worden als er een behandelindicatie is. De verschillende behandelmodaliteiten worden hieronder besproken. Een klein deel van deze patiënten komt in aanmerking voor potentieel curatieve therapie in de vorm van een allogene stamceltransplantatie.

 

Welke patiënten met lager risico MDS komen in aanmerking voor allogene stamceltransplantatie?

Aanbeveling

Allogene stamceltransplantatie moet overwogen worden bij fitte patiënten met lager risico MDS indien sprake is van ernstige cytopenieën (ernstige persisterende neutropenie (arbitrair <0,3) of transfusie-afhankelijke anemie (≥ 2 units / maand, gedurende 6 maanden) en/of trombopenie < 30 x 10 ^9/L) zonder respons op andere therapieën (bijvoorbeeld ESA), dan wel in aanwezigheid van prognostisch ongunstige factoren zoals ongunstige cytogenetica en/of gen mutaties (dit betekent in het algemeen een hoge IPSS-M score), ernstige beenmergfibrose of erfelijke predispositie voor myeloïde maligniteiten. (SORT C)

 

Onderbouwing

Een allogene stamceltransplantatie is de enige curatieve behandeloptie voor patiënten met MDS. Zie hiervoor ook de behandeling van hoger risico MDS. Gezien de therapie-gerelateerde morbiditeit en mortaliteit is een goede selectie van patiënten die hiervoor in aanmerking komen essentieel. Het aantal studies dat relevant is voor het beantwoorden van de vraag is zeer beperkt. Het aantal geïncludeerde patiënten in onderzoek is klein. De publicaties rapporteren met name retrospectieve analyses. De gebruikte bronnen zijn expert opinion, de ESMO guidelines een recent gepubliceerde retrospectieve studie en de website van MDS Europe (https://mds-europe.org).31,33-35

De groep patiënten met lager risico MDS is heterogeen. Bij de afweging om een transplantatietraject in te gaan spelen enerzijds patiënt-gerelateerde factoren zoals performance status en co-morbiditeiten een rol en anderzijds ziekte-gerelateerde kenmerken naast donor-beschikbaarheid en -kenmerken. Bij patiënten met ernstige neutropenie en/of transfusie-afhankelijke anemie of trombopenie moeten het risico en de belasting van de cytopenieën en transfusies worden afgewogen tegen het risico van een allogene SCT. Hierbij spelen de mate van neutropenie (in de richtlijn van MDS Europe wordt een neutrofielen aantal <0,3 x 10*/L als ernstig beschouwd) en de transfusiebehoefte een rol evenals de reactie op medicamenteuze therapie (zoals ESA). De snelheid waarmee cytopenieën zich ontwikkelen dan wel toenemen heeft eveneens prognostische waarde.  Verschillende cytogenetische afwijkingen en gen mutaties zijn geassocieerd met een slechtere prognose bij MDS, ook in de lager risico IPSS-R groepen. Om die reden is het belangrijk bij lager risico MDS patiënten die potentieel in aanmerking komen voor transplantatie de IPSS-M score te bepalen en mee te wegen bij de beslissing. Een recent ontwikkeld beslissingsmodel voor SCT bij MDS liet zien dat, gebruik makend van de IPSS-M score, bij 17% van de patiënten het beleid ten aanzien van SCT (gebaseerd op de IPSS-R score) veranderde, resulterende in een overlevingsvoordeel.31

Bij een deel van de MDS patiënten is sprake van fibrotische veranderingen in het beenmerg. De WHO 2022 beschouwt MDS met fibrose (MDS-f, geduid als reticuline vervezeling graad ≥ 2) als een aparte ziekte entiteit.5,36 Ernstige fibrose heeft een negatieve impact op de overleving van deze patiënten, ook na een allogene stamceltransplantatie.37 Om die reden wordt geadviseerd om de mate van fibrose (en zo mogelijk snelheid van progressie van fibrose) mee te nemen in de overweging om over te gaan tot een allogene stamceltransplantatie. 

Bij patiënten bij wie sprake is van een erfelijke predispositie voor myeloïde maligniteiten heeft ook bij een vroeg stadium van MDS een allogene stamceltransplantatie soms de voorkeur boven een ondersteunend beleid. Dit wordt voor de verschillende vormen van erfelijke predispositie niet verder besproken in deze richtlijn. Het is belangrijk patiënten met (verdenking op) een erfelijke vorm van MDS te verwijzen naar een centrum voor tertiaire zorg.

 

Welke behandelmogelijkheden zijn er voor anemie?

Aanbevelingen

  1. Er kan geen algemene Hb-trigger voor toediening van rode bloedcel transfusies worden aanbevolen. Het wordt aanbevolen de individuele patiëntervaringen op de kwaliteit van leven hierin mee te nemen.
  2. Bij een symptomatische anemie wordt behandeling met de erytropoëtine-stimulerende middelen (ESA) epoëtine/darbepoëtine aanbevolen, indien het endogene erytropoëtine niveau <500 U/l is (ook indien niet transfusie-afhankelijk). Bij onvoldoende effect kan G-CSF toegevoegd worden. Figuur 2 geeft een overzicht van de behandelmogelijkheden.
  3. Behandeling met lenalidomide wordt aanbevolen bij patiënten met del(5q) wanneer de patiënt refractair is voor ESA of bij een endogeen erytropoëtine >500 U/l.
  4. Behandeling met lenalidomide is niet geregistreerd voor patiënten met non-del(5q), maar kan overwogen worden bij transfusie-afhankelijke patiënten die niet reageren op ESA. Een add-on aanvraag hiervoor is ingediend.
  5. Immuunsuppressieve therapie middels ATG en ciclosporine dan wel ciclosporine monotherapie kan overwogen worden bij patiënten met een symptomatische hypoplastische MDS.
  6. Bij patiënten met MDS met een SF3B1 mutatie (of: MDS met laag blasten aantal en ≥ 15% ringsideroblasten) en een transfusie-afhankelijke anemie wordt behandeling met luspatercept aanbevolen als de patiënt refractair is voor ESA ofwel een endogeen erytropoëtine >200 U/l in combinatie met transfusiebehoefte.
  7. Behandeling met azacitidine is niet geregistreerd voor patiënten met lager risico MDS. Het kan echter in uitzonderingsgevallen overwogen worden, met name indien aanwezigheid van inflammatoire klachten worden geduid bij MDS.
  8. Behandeling met imetelstat kan in 40% van de transfusie afhankelijke (non-del5q) MDS patiënten leiden tot transfusie onafhankelijkheid en heeft EMA goedkeuring. Het is op dit moment nog niet beschikbaar in Nederland.

SORT Grade

Conclusie*

 B

 Er is geen algemene Hb-trigger voor erytrocytentransfusies bij MDS

 A

Erytropoëse-stimulerende middelen (ESA) leiden tot verbetering van de anemie in 20 tot 74% van MDS patiënten, afhankelijk van de transfusiebehoefte en endogene erytropoëtine spiegel

 A

Lenalidomide bij patiënten met een geïsoleerde del(5q) leidt bij 50-70% tot transfusie-onafhankelijkheid

A

Lenalidomide bij non del(5q) leidt tot een respons bij ongeveer 20-30% van de patiënten

B

Behandeling met ATG/ciclosporine leidt bij een kleine subgroep van patiënten met hypoplastische MDS tot een verbetering van cytopenieën.

A

Luspatercept leidt tot transfusie-onafhankelijkheid bij 38% van de patiënten met MDS met SF3B1 mutatie (of MDS met laag blasten aantal en ≥15% ringsideroblasten)

B

Behandeling met azacitidine is niet geregistreerd voor patiënten met lager risico MDS. Het kan in uitzonderingsgevallen overwogen worden, met name bij ernstige inflammatoire klachten.

B

Imetelstat kan leiden tot transfusie onafhankelijkheid in 40% van de patiënten met (non del5q) MDS.

*conclusie = antwoord op de onderzoeksvraag

 

Figuur 2 Schematisch overzicht van de behandelmogelijkheden van anemie bij patiënten met laag risico MDS. Voor lenalidomide is de add-on aanvraag ingediend bij verschijnen van deze richtlijn. Imetelstat is EMA goedgekeurd, maar er is nog geen vergoeding.

 

Onderbouwing

Symptomatische anemie is het meest voorkomende symptoom bij lager risico MDS patiënten en kan grote impact op de kwaliteit van leven hebben.

 

Rodebloedceltransfusie

Rode bloedcel transfusie is de meest gebruikte methode ter verhoging van het Hb-gehalte en wordt het meest toegepast bij symptomatische anemie bij MDS. De juiste Hb-trigger voor transfusie is niet duidelijk gedefinieerd. Dit geldt eveneens voor transfusiefrequentie en aantal eenheden per keer. Het transfusieschema dient individueel te worden bepaald met inachtneming van co-morbiditeit van de veelal oudere patiënt met MDS en de gepercipieerde kwaliteit van leven. Een Hb onder de 4.4 mmol/l is eigenlijk altijd symptomatisch. Langdurige ernstige anemie is geassocieerd met cardiaal falen en verminderde kwaliteit van leven. Naast directe bijwerkingen van een transfusie zoals een transfusiereactie en volume overbelasting, is er op langere termijn een risico op allo immunisatie en ijzerstapeling. Er zijn geen aanwijzingen dat rode bloedceltransfusies ziekteprogressie negatief beïnvloedt.

Voor specifieke adviezen over selectie van bloedproducten wordt verwezen naar de CBO-richtlijn Bloedtransfusiebeleid.

 

Erytropoëtine (ESA) en granulocyten-stimulerende factoren (G-CSF)

Bij een symptomatische anemie dient, indien mogelijk al voor start van bloedtransfusies, overwogen te worden de patiënt te behandelen met ESA eventueel in combinatie met G-CSF. Het streef Hb bij starten van ESA met/zonder G-CSF is het bereiken van een Hb 6.2-7.4 mmol/L.38 De beste respons van behandeling met ESA en/of G-CSF treedt op bij patiënten met lager risico MDS die nog niet of beperkt transfusie behoeftig zijn (< 2 RBC/maand) en een lage endogene erytropoëtine spiegel (<500 U/l) hebben. De geschatte kans op respons bij met Epo/G-CSF behandelde patiënten met een transfusiebehoefte < 2 RBC/maand en een Epo < 500 U/l is ongeveer 74%.39-41 Patiënten met of een Epo > 500 U/l of een transfusiebehoefte van >2 RBC/maand hadden een lagere respons kans (23%).39 Hoewel een ondergrens van Epo van 500 U/l gehanteerd wordt, aangezien deze drempel als enige gevalideerd is in een predictie model voor respons op Epo/G-CSF, laten studies zien dat een drempel van de endogene erytropoëtine spiegel van 100 U/l en (zeer) laag risico MDS een betere kans op respons op Epo +/- G-CSF voorspelt.42,43 In het bijzonder bij het subtype met ringsideroblasten is aangetoond dat toevoeging van G-CSF bijdragend is.44 De mediane responsduur van de behandeling met Epo +/- G-CSF is ongeveer 24 maanden.45 De meest gebruikte Epo’s zijn erytropoëtine-α, erytropoëtine-β en het langwerkende darbepoëtine. 30.000 IE van erytropoëtine-α en erytropoëtine-β komt overeen met 150 μg darbepoëtine. De startdosering is 30.000 IE s.c. 1x per week of equivalente dosering 150 μg darbepoëtine/week [of 300 μg/2 weken of 500 μg/3 weken]. Indien na 8 weken het Hb gehalte niet stijgt met tenminste 0.6 mmol/l, wordt de dosering verhoogd tot 60.000 IE erytropoëtine-α/erytropoëtine-β of 300 μg darbepoëtine. Als na nog eens 8 weken geen stijging in het Hb gehalte is bereikt, kan gestart worden met G-CSF (filgrastim); 300 μg 1-3 x week op geleide van het leukocyten aantal. Indien het leukocyten aantal boven de 30×109/l stijgt, wordt kortdurend gestopt en kan G-CSF worden herstart met een dosis reductie van 50% na normalisering van het leukocyten aantal. Indien na 6 weken geen stijging in het Hb gehalte is vastgesteld, is verdere behandeling met Epo/G-CSF niet zinvol. De behandeling met groeifactoren leidt bij responderende patiënten tot een overlevingsvoordeel en verbetering van kwaliteit van leven. Een versnelde progressie van MDS naar AML, als gevolg van gebruik van deze groeifactoren, is in diverse onafhankelijke studies niet aangetoond. De behandeling met ESA mag geen vertraging veroorzaken in de keuze voor een allogene stamceltransplantatie voor patiënten die hiervoor in aanmerking komen.

 

Lenalidomide bij MDS del(5q)

Voor MDS patiënten met (geïsoleerde) del(5q) is lenalidomide een effectief geneesmiddel in een dosering van 10 mg per dag en is hiervoor als zodanig geregistreerd, mits transfusie-afhankelijk, refractair op ESA en/of G-CSF, en/óf endogene epo spiegel > 200 U/L. Effectieve schema’s zijn lenalidomide 10 mg/dag op dag 1-21 (elke 4 weken) of 5 mg/dag op dag 1-28 (elke 4 weken). Eventueel kan de dosis van 10 mg worden verlaagd naar 5 mg als er een respons (transfusie-onafhankelijkheid of stijging van het Hb) is opgetreden. Het bloedbeeld dient de eerste 8-12 weken regelmatig en daarna minimaal maandelijks gecontroleerd te worden.  In een belangrijke studie die in 2006 is gepubliceerd werd 67% van de patiënten onafhankelijk van transfusie en kreeg zelfs 44% van de patiënten een complete cytogenetische respons. In deze studie was de mediane duur tot respons 4,6 weken. Deze responsen houden vaak jaren aan.46 In een gerandomiseerde fase-III studie (MDS-004) bij transfusie afhankelijke patiënten met een MDS en del(5q) chromosomale afwijking, waarbij gerandomiseerd werd voor lenalidomide (in 2 doseringen versus placebo) konden deze resultaten worden bevestigd.47 In een Nederlands ‘named patient program’ hebben we laten zien dat patiënten met MDS met del(5q) die een hematologische respons laten zien (HI-E) en CR bereiken, een verbeterde overleving hebben ten opzichte van hen die geen CR bereiken.48 In de WHO2016 classificatie wordt er een categorie gedefinieerd met een chromosoom 5 afwijking waarbij naast de del(5q) tevens sprake mag zijn van 1 additionele afwijking tenzij deze afwijking een monosomie 7 of del7q betreft. Dit is gebaseerd op het feit dat de prognose en respons op therapie met lenalidomide bij deze patiënten gelijk is aan die van patiënten met MDS met een geïsoleerde del(5q). Mutaties in TP53 zijn geassocieerd met ziekteprogressie onder behandeling met lenalidomide. Daarnaast is het van belang dat bij patiënten die lenalidomide resistentie hebben ontwikkeld, bij 20% een TP53 mutatie wordt aangetoond.49,50 De werkgroep adviseert patiënten met een TP53 mutatie dan ook niet met lenalidomide te behandelen. Indien toxiciteit op lenalidomide wordt vermoed zich uitend in toenemende cytopenie, wordt aanbevolen ziekteprogressie als oorzaak uit te sluiten. Indien patiënten hun respons op lenalidomide verliezen en er geen aanwijzingen zijn voor ziekteprogressie, zoals bijvoorbeeld het ontstaan van een TP53 mutatie, kan na een ‘drug holiday’ overwogen worden om opnieuw behandeling met lenalidomide te proberen.51
Daarnaast is in een fase 3 gerandomiseerde trial (SintraREV) aangetoond dat het starten van lenalidomide bij MDS met del(5q) voor het optreden van transfusieafhankelijkheid vs placebo, de tijd tot transfusiebehoefte verbeterd (mediane tijd niet behaald vs 11.6 maanden resp). Hiervoor bestaat echter geen registratie.52

 

Lenalidomide bij MDS non-del(5q)

De prospectieve, fase 3 MDS-005 studie in MDS-non-del(5q) waarbij werd gerandomiseerd tussen lenalidomide en placebo liet op 24 weken een transfusie onafhankelijkheid zien van 17,5% voor de lenalidomide arm met een mediane responsduur van 7,2 maanden voor patiënten die ≥ 8 weken respondeerden.54 Een prospectieve fase III studie van het Franse MDS consortium (GFM) toonde vergelijkbare resultaten in non-del(5q) MDS waarbij het upfront toevoegen van ESA een toename in transfusie onafhankelijkheid liet zien (24% vs 13.8%) zonder dat dit effect had op EFS en OS.53

In de HOVON89 studie werden 30 (16%) patiënten met del(5q) en 154 (84%) patiënten met non-del(5q) geïncludeerd en gerandomiseerd tussen behandeling met lenalidomide +/- ESA/G-CSF.54 Bij 73% van de del(5q) en 30% van de non-del(5q) patiënten werd transfusie-onafhankelijkheid bereikt, na mediaan 2.8 en 3.2 maanden respectievelijk. Er werd geen voordeel aangetoond voor toevoeging van ESA/G-GSF, alhoewel bij deze studie ESA/G-CSF pas werd toegevoegd na 4 kuren lenalidomide indien onvoldoende respons bereikt werd.

Een add-on aanvraag voor de vergoeding van lenalidomide bij MDS met non-del(5q) is ingediend.

 

Immuunsuppressieve therapie

Immuunsuppressieve therapie met paarden anti-thymocytenglobuline (ATGAM) en ciclosporine lijkt voornamelijk nuttig bij patiënten met een lager risico MDS en een hypocellulair beenmerg, zoals bleek uit een internationaal cohort van 207 MDS patiënten.55 Hierbij werd een respons gezien in bijna 50% van de patiënten, en bij 30% werd transfusie onafhankelijkheid bereikt. Andere mogelijke voorspellers voor respons (zoals aanwezigheid van HLA-DR15 genotype of de aanwezigheid van een (kleine) PNH kloon zijn) zijn controversieel.55,56 Deze behandelingen leiden tot een respons van meerdere cellijnen en kunnen daarom overwogen worden bij patiënten met een symptomatische anemie, neutropenie en/of trombopenie. Responsen kunnen tot wel 6 maanden na start van de ATG/ciclosporine optreden en kunnen langdurig aanhouden. ATG dient gegeven te worden in centra met ervaring in het gebruik hiervan. Daarnaast werd in een retrospectieve analyse (n= 16) in MDS patiënten met een beeld van beenmergfalen met een geïsoleerde del(13q) of del(13q) met een andere genetische afwijking, bij 100% en 40% respectievelijk een respons gezien op immuunsuppressie (ATG en/of ciclosporine), met een mediane 10 jaars overleving van 83% en 67% resp. (Hosokawa et al Haematologica 2012)

 

Luspatercept

Luspatercept is zowel door FDA (2020) als EMA (2021) goedgekeurd voor de behandeling van transfusie-afhankelijke patiënten met MDS met een SF3B1 mutatie en/of ≥ 15% ringsideroblasten (RS), die reeds ESA-refractair zijn. Luspatercept stimuleert de erytropoëse via blokkade van de SMAD2/3 signaaltransductieroute. Deze signaaltransductieroute heeft een remmend effect op de uitrijping van erytroïde voorlopercellen. Een gerandomiseerde, placebogecontroleerde studie met luspatercept bij zeer laag tot intermediair risico MDS met ringsideroblasten (ESA refractair dan wel lage responskans op ESA) liet zien dat 38% van de patiënten minimaal 8 weken transfusie-onafhankelijk werd en 33% meer dan 12 weken. De responskans was het grootst bij de groep met de laagste transfusie-afhankelijkheid (<4 Eh per 8 weken). Luspatercept wordt eenmaal per 3 weken subcutaan toegediend. Meest voorkomende bijwerkingen zijn vermoeidheid, asthenie, diarree, misselijkheid en duizeligheid.57 Daarnaast is luspatercept ook vergeleken met ESA in een fase 3 studie in de eerste lijn (COMMANDS trial) waarin laag risico MDS patiënten deelnamen met én zonder ringsideroblasten.58Patiënten met del(5q) kwamen niet in aanmerking voor deelname. Transfusieonafhankelijkheid werd gezien bij 58% van de luspatercept groep versus 31% van de ESA-groep. In een subgroep analyse bij patiënten zonder ringsideroblasten bleek luspatercept niet vaker tot transfusie onafhankelijkheid te leiden vergeleken met ESA (41% vs 46%).59 Daarom wordt het gebruik van luspatercept niet geadviseerd bij deze groep in de eerste lijn. Er zijn nog onvoldoende gegevens over luspatercept in de tweede lijn bij MDS patiënten zonder ringsideroblasten om hierover aanbevelingen te kunnen doen.

 

Azacitidine

Azacitidine is in Europa alleen geregistreerd voor de behandeling van IPSS-intermediair 2 en hoog risico MDS patiënten. Een meta-analyse van studies naar het effect van azacitidine bij transfusie-afhankelijke lager risico MDS patiënten laat een grote variatie zien tussen de verschillende studies (zowel wat betreft geïncludeerde patiënten, methodologie als resultaten).60 Verreweg de meeste patiënten in de meta-analyse waren afkomstig van de AVIDA studie.61 Het in de meta-analyse geschatte percentage patiënten dat transfusie-onafhankelijk wordt is 38%. Geen eerdere behandeling met ESA was een voorspellende factor voor respons. Met azacitidine kunnen ook bij lager risico MDS patiënten positieve effecten op het trombocytenaantal bereikt worden. Meest voorkomende bijwerking is echter verergering van cytopenie(ën). Daarnaast zijn auto-inflammatoire aandoeningen, zoals artritis, vasculitis en Sweet syndroom geassocieerd met MDS of toe te schrijven aan het VEXAS syndroom. Vanwege het immuun modulerende effect van azacitidine op onder andere de NK-cellen, T-cellen en dendritische cellen, is eerder onderzoek gedaan naar het effect hiervan op deze auto-inflammatoire klachten. Een kleine retrospectieve studie liet bij 86 % afname zien van auto-inflammatoire klachten.62 Een prospectieve studie van GFM is recent uitgevoerd ter beoordeling van dit effect. Resultaten hiervan worden nog verwacht (NCT 02985190).
Een overlevingsvoordeel van behandeling met azacitidine bij laag-risico MDS is niet bewezen. Er is onvoldoende bewijs en geen vergoeding om behandeling met azacitidine standaard aan te bevelen bij lager risico MDS patiënten. Het kan in uitzonderingsgevallen overwogen worden bij ernstige inflammatoire klachten.

 

Imetelstat

Imetelstat is een oligonucleotide, dat via RNA-binding de activiteit van telomerase remt. Cellen met hoge telomerase activiteit zijn gevoelig voor de effecten hiervan. Effectiviteit en veiligheid zijn onderzocht in een fase 3 dubbel-blinde, placebogecontroleerde studie. Patiënten met een IPSS laag of intermediair-1 risico MDS (geen del(5q)) werden geïncludeerd indien ze transfusie-afhankelijk waren (>4 eenheden/8 weken) en refractair op ESA/endogene epospiegel >500.63 Belangrijke exclusiecriteria waren een neutrofielenaantal <1.5 x 10*9/L en trombocyten <75 x 10*9/L. Imetelstat wordt eenmaal per 4 weken intraveneus toegediend. Het primaire eindpunt van transfusie-onafhankelijkheid gedurende tenminste 8 weken werd bereikt in 40% (47/118) van de patiënten in de imetelstat-groep versus 15% (9/60) in de placebogroep. Na 24 weken betrof dit percentage 28% versus 3% en na 1 jaar 18% versus 2%. Belangrijkste bijwerkingen waren neutropenie en trombopenie (tot graad 3-4), leverenzymstoornissen en hoofdpijn. Imetelstat is door de EMA goedgekeurd voor lager risico MDS en een transfusie-afhankelijk anemie. In Nederland is imetelstat op dit moment niet beschikbaar. De werkgroep ziet een rol voor imetelstat in de toekomst bij patiënten met (niet del5q) MDS. Dit betreft de volgende categorie patiënten: 1. Bij transfusie-afhankelijk patiënten met SF3B1/ringsideroblasten in de derde lijn bij onvoldoende (kans op) respons op ESA en luspatercept 2. Bij de overige MDS patiënten indien onvoldoende (kans op) respons op ESA, én een contra-indicatie voor/ineffectiviteit van lenalidomide (indien in de toekomst vergoed) én geen belangrijke contra-indicaties voor imetelstat, zoals diepe granulopenie of trombopenie.

 

Welke behandelmogelijkheden zijn er voor trombopenie?

Aanbevelingen

  1. Bij lager risico MDS patiënten die ondersteunende zorg ontvangen worden trombocytentransfusies aanbevolen tijdens acute bloedingsepisoden of profylactisch bij diagnostische invasieve of chirurgische ingrepen.
  2. Trombopoëse-stimulerende middelen (romiplostim, eltrobompag) kunnen bij een deel van de patiënten met ernstige trombopenie leiden tot een verbetering van trombopenie, mits geen toename van blasten én zonder fibrose.
  3. Immuunsuppressieve therapie middels ATG en ciclosporine kan overwogen worden bij patiënten met een symptomatische hypoplastische MDS.
  4. Behandeling met azacitidine is niet geregistreerd voor patiënten met lager risico MDS. Het kan in uitzonderingsgevallen overwogen worden, met name bij ernstige inflammatoire klachten.

 

SORT Grade

Conclusie*

 C

Er is geen bewijs dat profylactische trombocytentransfusies bij lager risico MDS patiënten die ondersteunende zorg ontvangen leiden tot minder bloedingscomplicaties

 B

Trombopoëse-stimulerende middelen kunnen een positief effect hebben op MDS-gerelateerde trombopenie.

 C

Het is onvoldoende duidelijk of trombopoëse-stimulerende middelen kunnen leiden tot ziekteprogressie bij MDS

B

Behandeling met ATG/ciclosporine leidt bij een kleine subgroep van de MDS patiënten tot een verbetering van cytopenieën.

B

Azacitidine kan bij een subgroep van lager risico MDS patiënten leiden tot verbetering van de cytopenieën. Toename van cytopenieën is de meest voorkomende bijwerking.

*conclusie = antwoord op de onderzoeksvraag

Onderbouwing

Trombopenie treedt op bij ongeveer 30% van de lager risico MDS patiënten.

 

Trombocytentransfusie

Trombocytentransfusies bij trombopenie zijn alleen geïndiceerd tijdens acute bloedingsepisoden of profylactisch bij diagnostische invasieve of chirurgische ingrepen. Het standaard toedienen van trombocytenconcentraten bij patiënten met een trombopenie (<10×109/l) zonder bloedingen kan leiden tot antistofvorming tegen plaatjes en is daarom niet geïndiceerd. Voor specifieke adviezen over selectie van bloedproducten, en adviezen bij gebruik bloedverdunners, wordt verwezen naar de richtlijn Bloedtransfusiebeleid.

 

Trombopoëse-stimulerende middelen

In een gerandomiseerde, placebogecontroleerde fase twee studie naar het effect van romiplostim werd 48% van de patiënten in de romiplostim-arm onafhankelijk van trombocytentransfusies.64,65 Bloedingscomplicaties waren minder frequent in de responderende patiënten. Vanwege aanwijzingen dat behandeling zou kunnen leiden tot ziekteprogressie (4/44 patiënten liet een tijdelijke toename van blasten in het beenmerg zien, 2 patiënten ontwikkelden AML tijdens de studie) is de behandeling met romiplostim voortijdig stopgezet. Het is niet duidelijk of er een oorzakelijk verband is tussen romiplostim en de ziekteprogressie. Een fase 2 studie met eltrombopag waarbij 169 patiënten werden geïncludeerd en gerandomiseerd tussen eltrombopag en placebo toonde ook een positief effect op het trombocytengetal en de incidentie van (WHO graad ≥ 2 bloedingsscore) bloedingscomplicaties.66 Alle patiënten hadden bij aanvang trombocyten < 30 x 10 ^9/L en 30% was trombocyten- transfusie afhankelijk. Transfusie onafhankelijkheid werd bereikt bij 54% en een trombocyten respons werd gezien bij 42%. De incidentie van ontwikkeling van AML was in deze studie niet groter in de eltrombopag groep versus de placebogroep. Zowel romiplostim als eltrombopag zijn niet geregistreerd voor de behandeling van MDS-gerelateerde trombopenie.

Deze middelen kunnen worden overwogen bij patiënten indien er een duidelijke auto-immuun trombopenie aanwezig is in het kader van een MDS-geassocieerde ITP, die refractair is op prednison. De werkgroep is van mening dat eltrombopag van meerwaarde kan zijn bij lager risico MDS patiënten, zonder toename van blasten en zonder fibrose, met een persisterende diepe trombopenie (<30 x 10*9/L). Aan het voorschrijven van eltrombopag zijn geen voorwaarden verbonden en is de vergoeding volgens het geneesmiddelen vergoedingssysteem.

 

Immuunsuppressieve therapie

Zie Immuunsuppresieve therapie bij anemie.

 

Azacitidine

Zie Azacitidine bij anemie.

 

Welke behandelmogelijkheden zijn er voor granulopenie?

Aanbevelingen

  1. Bij een diepe neutropenie kan behandeling met G-CSF overwogen worden, mits geen toename van blasten.
  2. Immuunsuppressieve therapie middels ATG en ciclosporine kan overwogen worden bij patiënten met een symptomatische hypoplastische MDS.

 

SORT Grade

Conclusie*

 C

Er is geen bewijs dat behandeling met G-CSF de levensduur van MDS patiënten verlengt.

 B

Behandeling met ATG/ciclosporine leidt bij een kleine subgroep van de MDS patiënten tot een verbetering van cytopenieën.

*conclusie = antwoord op de onderzoeksvraag

Onderbouwing

Een diepe neutropenie komt voor bij een minderheid van de lager risico MDS patiënten.

 

G-CSF

Bij patiënten met een neutropenie kan G-CSF worden overwogen ter voorkoming van recidiverende infecties, hoewel data die het effect hiervan beoordelen schaars zijn. De dosering G-CSF zal worden getitreerd van 300 μg 1x/dag tot 1-3 x week op basis van het absolute aantal neutrofielen (ANC); Het doel van deze behandeling is niet het normaliseren van het aantal neutrofielen, maar het streven naar een ANC van >0,5×109/l én het voorkomen van (ernstige) infecties. Ondanks het feit dat er geen data ter beschikking staan lijkt het gebruik van het gepegyleerde G-CSF (Pegfilgrastim) welke bij de chemotherapie geïnduceerde neutropenie van belang is, minder rationeel bij patiënten met MDS. De farmacologische beschikbaarheid van pegfilgrastim is namelijk (omgekeerd) gerelateerd aan de aanwezigheid van neutrofiele granulocyten.

 

Immuunsuppressieve therapie

Zie Immuunsuppressieve therapie bij anemie

 

Azacitidine

Zie azacitidine bij anemie

 

Wanneer moet ijzerchelatie worden gestart?

Aanbeveling

IJzerchelatie moet overwogen worden bij een ferritine >1000 ug/l als de levensverwachting 3 jaar of langer is volgens de IPSS-M en er geen contra-indicaties voor chelatietherapie zijn.

 

SORT Grade

Conclusie*

C

IJzerstapeling kan leiden tot orgaanschade en een verminderde overleving op langere termijn.

 C

IJzerchelatie lijkt de overleving van MDS patiënten met secundaire ijzerstapeling te verbeteren

*conclusie = antwoord op de onderzoeksvraag

Onderbouwing

Bij elke rode bloedceltransfusie neemt de ijzervoorraad toe met ongeveer 200 mg. Lager risico MDS patiënten krijgen vaak gedurende meerdere jaren bloedtransfusies toegediend en lopen daarom het risico op secundaire hemochromatose. Bij patiënten met een MDS met ringsideroblasten is bij diagnose de ijzervoorraad vaak al verhoogd ten gevolge van een gestoorde ijzerinbouw.

 

IJzerchelatie

Progressieve ijzerstapeling bij MDS wordt niet alleen veroorzaakt door rode bloedceltransfusies.  Een groot gedeelte van deze patiënten hebben vanwege ineffectieve erytropoëse, analoog aan congenitale hemoglobinopathie, ook ijzerstapeling zonder rode bloedcel transfusies. Dit is met name het geval bij MDS met ringsideroblasten en/of een SF3B1 mutatie. Bij MDS zijn er aanwijzingen dat ijzerstapeling ook daadwerkelijk klinisch relevante orgaanschade geeft.67 In ieder geval is er een negatieve relatie tussen de hoogte van het serum ferritine gehalte en overleving.68,69 Een verhoogd serum ferritine en labiel plasma ijzer (LBI) is eveneens gecorreleerd met een slechtere uitkomst na een allogene stamceltransplantatie. Bij patiënten met een ferritinegehalte boven de 1000 ug/l is het advies ijzerchelatie te geven mits de levensverwachting van de MDS patiënten op basis van de IPSS tenminste 3 jaren betreft. Naast het ferritinegehalte kunnen ook de hoogte van de transferrinesaturatie (boven of onder de 80%) en de mate van ijzerstapeling (LIC; liver iron content) op een MRI-lever of MRI-hart worden meegenomen in de overwegingen om ijzerchelatie te starten.70 Interessant is de observatie dat bij een deel van de patiënten met MDS die ijzerchelatietherapie ontvangen, een verbetering van de hematopoïese wordt waargenomen, die zelfs tot transfusieonafhankelijkheid kan leiden. De enige prospectieve gerandomiseerde studie (TELESTO) welke de rol van ijzerchelatie door middel van deferasirox bij het laag en intermediair-1 risico MDS onderzoekt, laat een significante reductie in het aantal ijzergerelateerde events voor de deferasirox arm zien versus de placebo-arm.71 Kanttekening bij deze studie is dat de studie veel minder mensen includeerde dan oorspronkelijk beoogd en werd aangepast van een fase 3 naar fase 2 studie. Het Europese MDS consortium heeft in een prospectieve registratie studie aangetoond dat ijzerchelatie een gunstig effect laat zien op PFS en OS.72 Er is onvoldoende bewijs voor testen om het effect van ijzerchelatie te meten. Serum ferritine wordt het meest gebruikt voor ijzerchelatie monitoring. De grenswaarde is echter niet gedefinieerd. Het laten dalen en stabiliseren van het ferritine tot <1000 ug/L lijkt een goede richtlijn. Ook verbetering van de LIC op een MRI-lever en/of hart kan hierin meegenomen worden. In de afweging om met ijzerchelatie te starten moeten de mogelijke bijwerkingen van ijzerchelatie, zoals het optreden van nierfunctievermindering, worden meegenomen.

Module 5 Behandeling van patiënten met hoog risico MDS

Algemeen

De heterogeniteit van MDS maakt dat de behandeling een uitdaging is. De veelal oudere patiënt (gemiddelde leeftijd 74 jaar) met een MDS heeft naast zijn hematologische ziekte vaak andere aan leeftijd gerelateerde ziekten. De keuze van therapie wordt behalve door co-morbiditeit ook bepaald door andere individuele factoren zoals sociale situatie, vitaliteit en levensfilosofie van de patiënt.

De richtlijnen voor behandeling zijn ingedeeld naar risicoprofiel gebaseerd op de huidige IPSS-M classificatie. Onder “hoger risico MDS” wordt verstaan: IPSS-M risicogroep “moderate high”, “high” of “very high” overeenkomende met IPSS-R risicogroep “intermediate”, “high”, “very high”.31,32 Zie tabel 8 in module 3 met literatuur voor de onderbouwing en met name de publicatie van Tentori et al. in JCO 2024.31

In dit hoofdstuk wordt gebruik gemaakt van onderzoeksvragen met aanbevelingen per patiëntenpopulatie (fit en niet fit voor intensieve therapie) en de daarbij horende onderbouwing. Bij meer dan één aanbeveling wordt gebruik gemaakt van een tabel voor een overzicht van de aanbevelingen met de SORT-gradering.

 

Wat is de behandeling van patiënten met hoog risico MDS die fit zijn voor allogene stamcel transplantatie?

Aanbeveling

  1. Allogene stamceltransplantatie (alloSCT) is de enige curatieve behandeling voor fitte patiënten met hoog risico MDS en laag risico MDS met additionele risicokenmerken.
  2. Cytoreductie voor alloSCT wordt aanbevolen voor fitte patiënten met ≥10% blasten in bloed/beenmerg zonder hoog risico cytogenetica. De waarde van cytoreductie is echter niet onomstotelijk bewezen en blijvend onderwerp van discussie.
  3. Bij fitte patiënten met ≥10% blasten in bloed/beenmerg en zonder hoog risico cytogenetica en moleculaire mutaties kunnen zowel intensieve chemotherapie als HMA inductiebehandeling overwogen worden voor een alloSCT.
  4. Bij fitte patiënten met ≥10% blasten in bloed/beenmerg en met hoog risico cytogenetica en moleculaire mutaties heeft behandeling met HMA de voorkeur boven chemotherapie als inductiebehandeling voor een alloSCT.

SORT Grade

Conclusie*

A

Allogene stamceltransplantatie is een potentieel curatieve behandeling voor MDS

B

Intensieve chemotherapie is geïndiceerd voor fitte patiënten met een hoog risico MDS zonder hoog risico cytogenetica en >10% blasten in het beenmerg, gevolgd door een allogene stamceltransplantatie.

B

Intensieve chemotherapie is minder effectief als cytoreductie voor alloSCT bij hoog risico cytogenetica en moleculaire mutaties (bijv. TP53) gezien vaker voorkomen van resistentie.

A

Bij keuze voor HMA heeft azacitidine de voorkeur aangezien de registratietrial voor decitabine geen overlevingsvoordeel aantoonde en decitabine in Europa niet voor MDS is geregistreerd.

*conclusie = antwoord op de onderzoeksvraag

Onderbouwing

Fitte patiënten met een hoog risico MDS hebben een hoog risico op progressie naar AML en daarmee een korte overleving. Een allogene stamceltransplantatie – al dan niet voorafgegaan door inductiechemotherapie bij >10% blasten in beenmerg of bloed – is voor fitte patiënten de enige potentieel curatieve behandeling.34,35Het doel van de behandeling is de afwijkende kloon te eradiceren om curatie te bereiken. Er zijn laag risico MDS patiënten die eveneens in aanmerking komen voor een allogene stamceltransplantatie, zie ook hoofdstuk 4.

Het aantal hoogkwalitatieve studies dat relevant is voor het onderbouwen van de optimale behandeling bij hoog risico MDS is zeer beperkt. Het aantal geïncludeerde patiënten in onderzoek is klein. De publicaties rapporteren met name over fase I/II studies en retrospectieve analyses. Er zijn weinig gerandomiseerde fase III studies uitgevoerd om harde conclusies te trekken. Het valt op dat de resultaten die in studieverband worden behaald verschillen van de uitkomsten in real-world analyses. De gebruikte bronnen zijn de ESMO guidelines, de NCCN guideline en de BSH guideline naast de website van MDSEurope (MDS Europe – Home (mds-europe.org).34,73,74

Allogene stamceltransplantatie

Een allogene stamceltransplantatie is een potentieel curatieve behandeling voor patiënten met een myelodysplastisch syndroom. De ernst van de MDS en de fitheid/voorkeuren van de patiënt bepalen of de nadelen (transplantatie-gerelateerde mortaliteit) opwegen tegen de voordelen (kans op curatie). Er is geen plek voor een autologe stamceltransplantatie.

Algemene aandachtspunten: patiëntkarakteristieken

Patiëntkarakteristieken die van invloed zijn op de keuze voor allogene stamceltransplantatie zijn: fitheid, performance status, co-morbiditeit, HCT-CI risicoscore, voorkeur van de patiënt en transfusie-afhankelijkheid.75 Fitte patiënten met een HCT-CI score <3 en een goede performance status (Karnofsky >60) en zijn daarmee een geschikte kandidaat voor transplantatie.75 Niet-fitte patiënten met een HCT-CI score ≥3 en/of een slechte performance status (Karnofsky <70) kunnen op individuele basis nog steeds een geschikte kandidaat zijn voor transplantatie, afhankelijk van de ernst en de soort co-morbiditeit, wens van de patiënt en risico van de MDS. Er is geen bovengrens voor leeftijd, mits aan de andere voorwaarden wordt voldaan.

Algemene aandachtspunten: ziekte karakteristieken

Ziektekarakteristieken die bepalend zijn voor de respons op chemotherapie en HMA als cytoreductieve therapie en tegelijk voor de kans op een recidief na alloSCT zijn: cytogenetica, moleculaire afwijkingen en blastenpercentage ten tijde van transplantatie.

De keuze van de conditionering is gebaseerd op de (ernst van) co-morbiditeit, de fitheid van de patiënt en de MDS karakteristieken.76

Cytoreductieve therapie

In het algemeen wordt bij hoog risico MDS upfront getransplanteerd bij <10% blasten in beenmerg én bloed. Er is geen bewijs dat er een plek is voor cytoreductie bij patiënten met een laag percentage blasten met als doel cytoreductie voor allogene stamceltransplantatie.

Cytoreductie (blastenreductie) wordt internationaal geadviseerd voor patiënten met een hoog risico MDS en ≥10% blasten.33,35 Daarbij is het goed te benadrukken dat er geen prospectief bewijs is dat deze adviezen ondersteunt. Tevens is onbekend welk aandeel MDS patiënten na inductiebehandeling door morbiditeit en/of mortaliteit niet toekomt aan de geplande allogene stamcel transplantatie.

Daarnaast laat een recente EBMT analyse geen overlevingsnadeel zien bij patiënten zonder inductiebehandeling met tevens een verslechtering van de IPSS-R score in de tijd tussen diagnose en upfront alloSCT.77 Patiënten die wel inductiebehandeling kregen en waarbij de IPSS-R daalde hadden overlevingsvoordeel. Er is geen subgroepanalyse die meer informatie geeft over patiënten met blastenpercentage ≥10% en de reductie ervan als onderdeel van de IPSS-R. Er kan ook overwogen worden om van cytoreductie af te zien bij patiënten met een over langere tijd stabiel hoog blasten percentage.

Zowel intensieve chemotherapie als hypomethylerende therapie zijn veel gebruikt voor cytoreductie. Voor patiënten met ongunstige genetische afwijkingen zoals gemuteerd TP53, complex karyotype en monosomie 7 is er een voorkeur voor HMA als cytoreductieve therapie, maar up front transplanteren is ook een mogelijkheid.

Patiënten die een complete remissie bereiken na 1 of 2 cycli intensieve chemotherapie kunnen door voor allogene stamceltransplantatie. Het is onduidelijk of meer cycli hoge dosis chemotherapie, zoals een 2einductie cyclus of aanvullend intermediaire dosis cytarabine toevoegde waarde hebben voor overleving. Voor patiënten die geen of onvoldoende respons hebben kan HMA of (transplantatie) studiedeelname overwogen worden. Er zijn zeer beperkte data voor alternatieve transplantatie regimes zoals FLAMSA RIC voor deze groep.78

Patiënten die na HMA een CR of PR (volgens ELN 2022) bereiken kunnen door voor allogene stamceltransplantatie. Patiënten die na HMA een stabiele of progressieve ziekte hebben zijn mogelijke kandidaten voor (transplantatie) studies.79

Intensieve chemotherapie

Intensieve chemotherapie met een 7+3 schema (conform de actuele AML richtlijn) kan gebruikt worden voor cytoreductie bij hoog risico MDS met ≥ 10% blasten. Wanneer gestart wordt met intensieve chemotherapie moet het doel altijd een allogene stamceltransplantatie zijn. De enige indicatie voor intensieve chemotherapie is een hoog risico MDS met ≥ 10% blasten. De overweging om intensieve chemotherapie te starten hangt af van de fitheid van de patiënt (zonder bovengrens voor de leeftijd) aangezien deze gepaard gaat met een aanzienlijke morbiditeit en mortaliteit. Deze behandeling dient plaats te vinden in een NVVH echelon A-C-‘hematological intensive care’ (HIC) ziekenhuis (ziekenhuizen die intensieve hematologische zorg kunnen verlenen). Er is een voorkeur om patiënten binnen studieverband te behandelen.

Responsbeoordeling na therapie gebeurt volgens de ELN 2022 criteria.79 Met intensieve chemotherapie wordt een CR bereikt bij 40-60% van de MDS patiënten.

Voor start van de intensieve chemotherapie dient de donor search al gestart te worden omdat er een reële kans bestaat op aplasie na intensieve chemotherapie en in dat geval de allogene stamceltransplantatie zo spoedig mogelijk dient te worden uitgevoerd. Indien er geen CR wordt bereikt na de 1e kuur moet overwogen worden te switchen naar HMA, zeker in het geval van de patiënt met een complex karyotype en TP53 mutatie.

De plaatsbepaling van liposomaal daunorubicine/cytarabine is onduidelijk. De registratietrial toont een duidelijk voordeel van liposomaal daunorubicine/cytarabine ten opzichte van 7+3, echter is de gebruikte controle arm verschillend van de controle arm zoals gebruikt in de huidige AML-richtlijn. Daarnaast is de overleving in de studie arm niet superieur aan die van vergelijkbare patiënten behandeld in HOVON-studies (ongepubliceerde data gepresenteerd in de HOVON Leukemie werkgroep door J. Versluis, hematoloog Erasmus MC).

 

Azacitidine

Azacitidine is geregistreerd voor de behandeling van patiënten met een hoog risico MDS op basis van een prospectieve gerandomiseerde fase 3 studie, de AZA 001 studie. In deze studie had azacitidine 7/28 dagen een significant overlevingsvoordeel vergeleken met low-dose cytarabine en best supportive care.80 Dit effect is niet geobjectiveerd voor decitabine in meerdere fase II studies.

Het responspercentage van CR+PR van 29% blijkt in real world lager te liggen met een mediane overleving van 11,6 maanden voor het gehele cohort en 18 maanden voor de patiënten die tenminste 4 cycli kregen. Ook IKNL data laten iets gelijkaardigs zien met een mediane overleving van 16.9 maanden voor patiënten met azacitidine vs 7.3 maanden met BSC.82 De maximale respons wordt behaald na 6-9 cycli. Een klein deel van de patiënten werd in de studies doorgeleid naar een allogene stamceltransplantatie.

Azacitidine kan gegeven worden als cytoreductie voor allogene stamceltransplantatie. Azacitidine kan daarnaast ook overwogen worden als overbruggingstherapie richting transplantatie tijdens conditioneel herstel in geval van toxiciteit en complete remissie na chemotherapie. Respons beoordeling gebeurt volgens de ELN 2022 criteria.79 Patiënten die na HMA een CR of PR bereiken kunnen door voor allogene stamcel transplantatie. Er zijn beperkte data die ondersteunen dat azacitidine ook een plek heeft in het geval van recidief na allogene stamceltransplantatie in combinatie met DLI.83

Voor patiënten met ongunstige cytogenetica (gemuteerd TP53, complex karyotype en monosomie 7) is er een voorkeur voor HMA als cytoreductieve therapie in plaats van intensieve chemotherapie. Echter binnen deze subgroep hangt de respons nog sterk af van de precieze genetische opmaak.84

Ook voor CMML-2 is azacitidine geregistreerd op basis van een beperkt sub cohort in de AZA 001 studie.80

Er zijn nog geen gevalideerde data beschikbaar die een HMA combinatiestrategie ondersteunen ondanks de vele studies die inmiddels zijn uitgevoerd. Er zijn suggesties dat BCL2-remmers de uitkomsten zouden kunnen verbeteren; deze en andere middelen worden onderzocht bij MDS.

 

Wat is de behandeling van patiënten met hoog risico MDS die niet fit zijn voor intensieve therapie?

Aanbeveling

Patiënten met hoog risico MDS die niet in aanmerking komen voor een allogene stamceltransplantatie kunnen baat hebben bij azacitidine of ‘best supportive’ care. (SORT A)

 

SORT Grade

Conclusie*

A

Azacitidine is geregistreerd voor de behandeling van hoog risico MDS

 

Onderbouwing

Patiënten met een hoog risico MDS hebben een hoog risico op progressie naar AML en daarmee een korte overleving. Het doel van de behandeling is de afwijkende kloon te proberen zo lang mogelijk te onderdrukken. Een allogene stamceltransplantatie is voor een groot deel van de patiënten geen reële optie en daarmee is er geen kans op curatie. Azacitidine kan worden gegeven tot aan progressie. Echter terughoudendheid is gerechtvaardigd bij een niet-fitte patiënt dan wel specifieke moleculaire en/of genetische afwijkingen als complex karyotype en TP53 mutatie.

Azacitidine

Azacitidine is geregistreerd voor de behandeling van patiënten met een hoog risico MDS op basis van een prospectieve gerandomiseerde fase 3 studie, de AZA-001 studie. In deze studie had azacitidine 7/28 dagen een significant overlevingsvoordeel vergeleken met low-dose cytarabine en best supportive care.34,80 Dit effect is niet gevonden voor decitabine in meerdere fase II studies. De behandeling dient bij voorkeur niet gestaakt te worden. In praktijk wordt azacitidine gebruikt bij een blastenpercentage>10% en niet bij patiënten met een hoog risico MDS zonder blastentoename >10%. Patiënten met CR, PR en SD hebben een overlevingsvoordeel. Tevens wordt er verbetering van cytopenieën gezien bij bereiken van een remissie. Er is geen effect aangetoond voor een betere respons bij bepaalde moleculaire subgroepen.

Het responspercentage van CR+PR van 29% blijkt in real world lager te liggen met een mediane overleving van 11,6 maanden voor het gehele cohort en 18 maanden voor de patiënten die tenminste 4 cycli kregen.80,81Ook IKNL data laten iets gelijkaardigs zien met een mediane overleving van 16.9 maanden voor patiënten met azacitidine vs 7.3 maanden met ‘best supportive care’. 82 De maximale respons wordt behaald na 6-9 cycli. Het advies is om niet eerder een responsbeoordeling te doen anders dan bij verdenking progressie. Responsbeoordeling kan gebeuren volgens de ELN 2022 criteria (blasten gericht) of IWG 2023.79,85 Er is geen overtuigend bewijs voor een meerwaarde van MRD-bepaling voor prognostische doeleinden

Als er sprake is van hematologische toxiciteit in de context van een complete remissie of stabiele ziekte kan een behandeling met azacitidine 5/28 dagen worden overwogen of 7/35 dagen. Daarnaast zijn er ook andere alternatieven als 100 mg ‘fixed dose’ in 5 dagen of een dosisreductie naar 50%. Er is geen indicatie voor profylaxe middels antibiotica. In geval van langdurig diepe neutropenie kunnen antimycotica wel overwogen worden. Azacitidine wordt redelijk verdragen en kan tot op hoge leeftijd worden gegeven afhankelijk van de wens en fitheid van de patiënt.

Bij progressie onder HMA is er geen standaardbehandeling beschikbaar.

Ook voor CMML-2 is azacitidine geregistreerd op basis van een beperkt sub cohort in dezelfde studie.

Er zijn nog geen gevalideerde data beschikbaar die een HMA combinatiestrategie ondersteunen. Er zijn suggesties dat BCL2 remmers de uitkomsten zouden kunnen verbeteren; deze en andere middelen worden onderzocht.

‘Best supportive care’

De patiënt die niet in aanmerking komt voor ziektegerichte behandeling moet zolang dit aansluit bij diens wensen en kwaliteit van leven ondersteund worden met transfusies bij symptomatische cytopenieën en antibiotica in het geval van infectieuze complicaties. Gezien de korte levensverwachting is een goede samenwerking met de huisarts en ‘advanced care planning’ essentieel.

Referenties

  1. Blum S and Malcovati L. EHA Endorsement of the European guidelines for myelodysplastic syndromes, MDS-RIGHT. Hemasphere 2021;5(9):e631.
  2. Selimoglu-Buet D, Badaoui B, Benayoun E, Toma A, Fenaux P, Quesnel B et al. Accumulation of classical monocytes defines a subgroup of MDS that frequently evolve into CMML. Blood 2017;130(6):832–835.
  3. Bernard E, Tuechler H, Greenberg PL, Hasserjian RP, Arango Ossa JE, Nannya Y et al. Molecular International Prognostic Scoring System for Myelodysplastic Syndromes. NEJM Evid 2022;1(7):EVIDoa2200008.
  4. Porwit A, Béné MC, Duetz C, Matarraz S, Oelschlaegel U, Westers TM et al. Multiparameter flow cytometry in the evaluation of myelodysplasia: Analytical issues: Recommendations from the European LeukemiaNet/International Myelodysplastic Syndrome Flow Cytometry Working Group. Cytometry B Clin Cytom 2023;104(1):27-50.
  5. Khoury JD, Solary E, Abla O, Akkari Y, Alaggio R, Apperley JF et al. The 5th edition of the World Health Organization Classification of Haematolymphoid Tumours: Myeloid and Histiocytic/Dendritic Neoplasms. Leukemia 2022;36(7):1703-1719.
  6. Arber DA, Orazi A, Hasserjian RP, Borowitz MJ, Calvo KR, Kvasnicka HM et al. International Consensus Classification of Myeloid Neoplasms and Acute Leukemias: integrating morphologic, clinical, and genomic data. Blood 2022;140(11):1200-1228.
  7. Wolff L, Caratsch L, Zhao LP, Blum S, Comte D. Understanding myelodysplasia and inflammation through the lense of VEXAS Syndrome: a review. Cells 2024;13(22):1890.
  8. Beck DB, Ferrada MA, Sikora KA, Ombrello AK, Collins JC, Pei W et al. Somatic mutations in UBA1 and severe adult-onset autoinflammatory disease. N Engl J Med 2020;383(27):2628-2638.
  9. Kern W, Bacher U, Schnittger S, Alpermann T, Haferlach C, Haferlach T. Multiparameter flow cytometry reveals myelodysplasia-related aberrant antigen expression in myelodysplastic/myeloproliferative neoplasms. Cytometry B Clin Cytom 2013;84(3):194-7.
  10. Kern W, Meggendorfer M, Haferlach C, Haferlach T. Integrated diagnostic approach for suspected myelodysplastic syndromes as a basis for advancement of diagnostic criteria. Blood 2016;128(22):299.
  11. Hasserjian RP, Germing U, Malcovati L. Diagnosis and classification of myelodysplastic syndromes. Blood 2023;142(26):2247-2257.
  12. van de Loosdrecht AA, Kern W, Porwit A, Valent P, Kordasti S, Cremers E et al. Clinical application of flow cytometry in patients with unexplained cytopenia and suspected myelodysplastic syndrome: A report of the European LeukemiaNet International MDS-Flow Cytometry Working Group. Cytometry B Clin Cytom 2023;104(1):77-86.
  13. Herbaux C, Duployez N, Badens C, Poret N, Gardin C, Decamp M et al. Incidence of ATRX mutations in myelodysplastic syndromes, the value of microcytosis. Am J Hematol 2015;90(8):737-8.
  14. Aakash F, Gisriel SD, Zeidan AM, Bennett JM, Bejar R, Bewersdorf JP et al. Contemporary Approach to the Diagnosis and Classification of Myelodysplastic Neoplasms/Syndromes-Recommendations From the International Consortium for Myelodysplastic Neoplasms/Syndromes (MDS [icMDS]). Mod Pathol 2024;37(12):100615.
  15. Della Porta MG, Malcovati L, Boveri E, Travaglino E, Pietra D, Pascutto C et al. Clinical relevance of bone marrow fibrosis and CD34-positive cell clusters in primary myelodysplastic syndromes. J Clin Oncol 2009;27(5):754-762.
  16. Svobodova K, Zemanova Z, Lhotska H, Novakova M, Podskalska L, Belickova M et al. Copy number neutral loss of heterozygosity at 17p and homozygous mutations of TP53 are associated with complex chromosomal aberrations in patients newly diagnosed with myelodysplastic syndromes. Leuk Res 2016;42:7-12
  17. Kanagal-Shamanna, Hodge JC, Tucker T, Shetty S, Yenamandra A, Dixon-McIver A et al. Assessing copy number aberrations and copy neutral loss of heterozygosity across the genome as best practice: An evidence based review of clinical utility from the cancer genomics consortium (CGC) working group for myelodysplastic syndrome, myelodysplastic/myeloproliferative and myeloproliferative neoplasms. Cancer Genetics 2018;228-229:197-217.
  18. Xie Z, Komrokji Z, Otterstatter M, Zhang L, Moscinski LC, Al Ali NH et al. High-risk CCUS is clinically indistinguishable from low-risk nyelodysplastic syndromes/neoplasms. Blood 2024;144(supplement 1):354.
  19. Weeks LD, Niroula A, Neuberg D, Wong W, Lindsley RC, Luskin M et al. Prediction of risk for myeloid malignancy in clonal hematopoiesis. NEJM Evid 2023;2(5):10.
  20. Gu M, Kovilakam SC, Dunn WG, Marando L, Barcena C, Mohorianu I et al. Multiparameter prediction of myeloid neoplasia risk. Nat Genet. 2023;55(9):1523-1530.
  21. Komrokji RS, Lanino L, Ball S, Bewersdorf JP, Marchetti M, Maggioni G et al. Data-driven, harmonised classification system for myelodysplastic syndromes: a consensus paper from the International Consortium for Myelodysplastic Syndromes. Lancet Haematol 2024;11(11):e862-e872.
  22. Grob T, Al Hinai ASA, Sanders MA, Kavelaars FG, Rijken M, Gradowska PL et al. Molecular characterization of mutant TP53 acute myeloid leukemia and high-risk myelodysplastic syndrome. Blood 2022;139(15):2347-2354.
  23. Jädersten M, Saft L, Smith A, Kulasekararaj A, Pomplun S, Göhring G et al. TP53 mutations in low-risk myelodysplastic syndromes with del(5q) predict disease progression. J Clin Oncol 2011;29(15):1971-9.
  24. Zamanillo I, Poza M, Ayala R, Rapado I, Martinez-Lopez J, Teresa Cedena M. Impact of IPSS-M implementation in real-life clinical practice. Front Oncol 2023;13:1199023.
  25. Lee W, Tsai M, Tsai C, Tien F, Lo M, Tseng M et al. Validation of the molecular international prognostic scoring system in patients with myelodysplastic syndromes defined by international consensus classification. Blood Cancer J 2023;13(1): 120.
  26. Jáuregui SN, Paloma L, Pérez A, Tazón B, Montoro MJ, Blanco A et al. IPSS-M Applicability and Clinical Impact in Decision-Making Process in Real-Life Clinical Practice. Blood 2022;140 (Supplement 1): 6966–7.
  27. Sabile JMG, Kaempf A, Tomic K, Manu GP, Swords R, Migdady Y. A retrospective validation of the IPSS-M molecular score in primary and therapy-related myelodysplastic syndromes (MDS). Leuk Lymphoma 2023;64(10):1689-94.
  28. Baer C, Huber S, Hutter S, Meggendorfer M, Nadarajah N, Walter W et al. Risk prediction in MDS: independent validation of the IPSS-M—ready for routine? Leukemia 2023;37(4):938–41.
  29. Sauta E, Robin M, Bersanelli M, Travaglino E, Meggendorfer M, Zhao L et al. Real-World Validation of Molecular International Prognostic Scoring System for Myelodysplastic Syndromes. J Clin Oncol 2023;41(15):2827-42.
  30. Huang N, Song Y, Wu L, He Q, Zhang Z, Guo J et al. Validation and improvement of the molecular international prognostic scoring system in Chinese patients with myelodysplastic syndromes. Ann Hematol 2025;104:193-206.
  31. Tentori CA, Gregorio C, Robin M, Gagelmann N, C, Ball S et al. Clinical and Genomic-Based Decision Support System to Define the Optimal Timing of Allogeneic Hematopoietic Stem-Cell Transplantation in Patients With Myelodysplastic Syndromes. J Clin Oncol 2024;42(24):2873-86.
  32. Pfeilstöcker M, Tuechler H, Sanz G, Schanz J, Garcia-Manero G, Solé F et al. Time-dependent changes in mortality and transformation risk in MDS. Blood 2016;128(7):902-10.
  33. de Witte T, Bowen D, Robin M, Malcovati L, Niederwieser D, Yakoub-Agha I et al. Allogeneic hematopoietic stem cell transplantation for MDS and CMML: recommendations from an international expert panel. Blood 2017;129(13):1753-62.
  34. Fenaux P, Haase D, Santini V, Sanz GF, Platzbecker U, Mey U; ESMO Guidelines Committee. Myelodysplastic syndromes: ESMO Clinical Practice Guidelines for diagnosis, treatment and follow-up(). Ann Oncol 2021;32(2):142-56.
  35. Gurnari C, Robin M, Adès L, Aljurf M, Almeida A, Duarte FB et al. Clinical-genomic profiling of MDS to inform allo-HCT: recommendations from an international panel on behalf of the EBMT. Blood 2025;145(18):1987-2001.
  36. Jain AG, Zhang L, Bennett JM, Komrokji R. Myelodysplastic Syndromes with Bone Marrow Fibrosis: An Update. Ann Lab Med 2022;42(3):299-305.
  37. Kröger N, Zabelina T, van Biezen A, Brand R, Niederwieser D, Martino R et al. Allogeneic stem cell transplantation for myelodysplastic syndromes with bone marrow fibrosis. Haematologica 2011;96(2):291-7.
  38. Germing U, Oliva EN, Hiwase D, Almeida A. Treatment of anemia in transfusion-dependent and non-transfusion-dependent lower-risk MDS: current and emerging strategies. Hemasphere 2019;3(6):e314.
  39. Hellström-Lindberg E, Negrin R, Stein R, Krantz S, Lindberg G, Vardiman J et al. Erythroid response to treatment with G-CSF plus erythropoietin for the anaemia of patients with myelodysplastic syndromes: proposal for a predictive model. Br J Haematol 1997;99(2):344-51.
  40. Hellström-Lindberg E, Gulbrandsen N, Lindberg G, Ahlgren T, Dahl IM, Dybedal I et al. A validated decision model for treating the anaemia of myelodysplastic syndromes with erythropoietin and granulocyte colony-stimulating factor: significant effects on quality of life. Br J Haematol 2003;120(6):1037-46.
  41. Mannone L, Gardin C, Quarre MC, Bernard JF, Vassilieff D, Ades L et al. High-dose darbepoetin alpha in the treatment of anaemia of lower risk myelodysplastic syndrome results of a phase II study. Br J Haematol 2006;133(5):513-9.
  42. Houston BL, Jayakar J, Wells RA, Lenis M, Zhang L, Zhu N et al. A predictive model of response to erythropoietin stimulating agents in myelodysplastic syndrome: from the Canadian MDS patient registry. Ann Hematol 2017;96(12):2025-29.
  43. Park S, Kelaidi C, Meunier M, Casadevall N, Gerds AT, Platzbecker U. The prognostic value of serum erythropoietin in patients with lower-risk myelodysplastic syndromes: a review of the literature and expert opinion. Ann Hematol 2020;99(1):7-19.
  44. Nikpour M, Pellagatti A, Liu A, Karimi M, Malcovati L, Gogvadze V et al. Gene expression profiling of erythroblasts from refractory anaemia with ring sideroblasts (RARS) and effects of G-CSF. Br J Haematol 2010;149(6):844-54.
  45. Jädersten M, Malcovati L, Dybedal I, Della Porta MG, Invernizzi R, Montgomery Smet al. Erythropoietin and granulocyte-colony stimulating factor treatment associated with improved survival in myelodysplastic syndrome. J Clin Oncol 2008;26(21):3607-13.
  46. List A, Dewald G, Bennett J, Giagounidis A, Raza A, Feldman E et al. Lenalidomide in the myelodysplastic syndrome with chromosome 5q deletion. N Engl J Med 2006;355(14):1456-65.
  47. Fenaux P, Giagounidis A, Selleslag D, Beyne-Rauzy O, Mufti G, Mittelman M. A randomized phase 3 study of lenalidomide versus placebo in RBC transfusion-dependent patients with Low-/Intermediate-1-risk myelodysplastic syndromes with del5q. Blood 2011;118(14):3765-76.
  48. Abouyahya I, Alhan C, Westers TM, te Boekhorts PA, Kappers-Klune MC, Coenen JL et al. Treatment with lenalidomide in myelodsyplastic syndromes with deletion 5q: results from the Dutch named patient program. Leukemia Lymphoma 2012;54(4):874-7.
  49. Martinez-Høyer S, Deng Y, Parker J, Jiang J, Mo A, Docking TR et al. Loss of lenalidomide-induced megakaryocytic differentiation leads to therapy resistance in del(5q) myelodysplastic syndrome. Nat Cell Biol. 2020;22(5):526-33.
  50. Sperling AS, Guerra VA, Kennedy JA, Yan Y, Hsu JI, Wang F et al. Lenalidomide promotes the development of TP53-mutated therapy-related myeloid neoplasms. Blood 2022;140(16):1753-63.
  51. Crisà E, Mora E, Germing U, Bally C, Diez Campelo M, Myllymäki M et al. Transfusion independence after lenalidomide discontinuation in patients with del(5q) myelodysplastic neoplasm: a HARMONY Alliance study. Leukemia 2024;38(10):2259-65.
  52. Díez-Campelo M, López-Cadenas F, Xicoy B, Lumbreras E, González T, Del Rey González M et al. Low dose lenalidomide versus placebo in non-transfusion dependent patients with low risk, del(5q) myelodysplastic syndromes (SintraREV): a randomised, double-blind, phase 3 trial. Lancet Haematol 2024;11(9):e659-e670.
  53. Fenaux P, Giagounidis A, Selleslag D, Beyne-Rauzy O, Mufti G, Mittelman M et al. A randomized phase 3 study of lenalidomide versus placebo in RBC transfusion-dependent patients with Low-/Intermediate-1-risk myelodysplastic syndromes with del5q. Blood 2011;118(14):3765-76.
  54. van de Loosdrecht AA, Cremers EMP, Alhan C, Duetz C, In ’t Hout FEM, Visser-Wisselaar HA. Determinants of lenalidomide response with or without erythropoiesis-stimulating agents in myelodysplastic syndromes: the HOVON89 trial. Leukemia 2024;38(4):840-50.
  55. Stahl M, DeVeaux M, de Witte T, Neukirchen J, Sekeres MA, Brunner AM. The use of immunosuppressive therapy in MDS: clinical outcomes and their predictors in a large international patient cohort. Blood Adv 2018;2(14):1765-72.
  56. Stahl M, Bewersdorf JP, Giri S, Wang R, Zeidan AM. Use of immunosuppressive therapy for management of myelodysplastic syndromes: a systematic review and meta-analysis. Haematologica 2020;105(1):102-11.
  57. Fenaux P, Platzbecker U, Mufti GJ, Garcia-Manero G, Buckstein R, Santini V et al. Luspatercept in Patients with Lower-Risk Myelodysplastic Syndromes. N Engl J Med 2020;382(2):140-51.
  58. Platzbecker U, Della Porta MG, Santini V, Zeidan AM, Komrokji RS, Shortt J. Efficacy and safety of luspatercept versus epoetin alfa in erythropoiesis-stimulating agent-naive, transfusion-dependent, lower-risk myelodysplastic syndromes (COMMANDS): interim analysis of a phase 3, open-label, randomised controlled trial. Lancet 2023;402(10399):373-85.
  59. Della Porta MG, Garcia-Manero G, Santini V, Zeidan AM, Komrokji RS, Shortt J et al. Luspatercept versus epoetin alfa in erythropoiesis-stimulating agent-naive, transfusion-dependent, lower-risk myelodysplastic syndromes (COMMANDS): primary analysis of a phase 3, open-label, randomised, controlled trial. Lancet Haematol. 2024;11(9):e646-e658.
  60. Komrokji R, Swern AS, Grinblatt D, Lyons RM, Tobiasson M, Silverman LR. Azacitidine in Lower‐Risk Myelodysplastic Syndromes: A Meta‐Analysis of Data from Prospective Studies. Oncologist 2018;23(2): 159–70.
  61. Grinblatt DL, Sekeres MA, Komrokji RS, Swern AS, Sullivan KS, Narang M. Patients with myelodysplastic syndromes treated with azacitidine in clinical practice: the AVIDA registry. Leuk Lymphoma 2015;56(4):887-95.
  62. Fraison J, Mekinian A, Grignano E, Kahn J, Arlet J, Decaux O et al. Efficacy of Azacitidine in autoimmune and inflammatory disorders associated with myelodysplastic syndromes and chronic myelomonocytic leukemia. Leuk Res 2016;43:13-7.
  63. Platzbecker U, Santini V, Fenaux P, Sekeres MA, Savona MR, Madanat YF et al. Imetelstat in patients with lower-risk myelodysplastic syndromes who have relapsed or are refractory to erythropoiesis-stimulating agents (IMerge): a multinational, randomised, double-blind, placebo-controlled, phase 3 trial. Lancet 2024;403(10423):249-60.
  64. Kantarjian HM, Giles FJ, Greenberg PL, Paquette RL, Wang ES, Gabrilove JL et al. Phase 2 study of romiplostim in patients with low- or intermediate-risk myelodysplastic syndrome receiving azacitidine therapy. Blood 2010;116(17):3163-70.
  65. Kantarjian HM, Fenaux P, Sekeres MA, Szer J, Platzbecker U, Kuendgen A et al. Long-term follow-up for up to 5 years on the risk of leukaemic progression in thrombocytopenic patients with lower-risk myelodysplastic syndromes treated with romiplostim or placebo in a randomised double-blind trial. Lancet Haematol 2018;5(3):e117-e126.
  66. Oliva EN, Riva M, Niscola P, Santini V, Breccia M, Giai V et al. Eltrombopag for Low-Risk Myelodysplastic Syndromes With Thrombocytopenia: Interim Results of a Phase II, Randomized, Placebo-Controlled Clinical Trial (EQOL-MDS). J Clin Oncol 2023;41(28):4486-96.
  67. Pascal L, Beyne-Rauzy O, Brechignac S, Marechaux S, Vassilieff D, Ernst O et al. Cardiac iron overload assessed by T2* magnetic resonance imaging and cardiac function in regularly transfused myelodysplastic syndrome patients. Br J Haematol 2013;162(3):413-5.
  68. Malcovati L, Della Porta MG, Cazzola M. Predicting survival and leukemic evolution in patients with myelodysplastic syndrome. Haematologica 2006;91(12):1588-90.
  69. Sanz G, Nomdedeu B, Such E, Bernal T, Belkaid M, Ardanaz MT et al. Predicting survival and leukemic evolution in patients with myelodysplastic syndrome. Blood 2008;112(11)640.
  70. de Swart L, Reiniers C, Bagguley T, van Marrewijk C, Bowen D, Hellström-Lindberg E et al. Labile plasma iron levels predict survival in patients with lower-risk myelodysplastic syndromes. Haematologica 2018;103(1):69-79.
  71. Angelucci E, Li J, Greenberg P, Wu D, Hou M, Montano Figueroa EH et al. Iron Chelation in Transfusion-Dependent Patients With Low- to Intermediate-1-Risk Myelodysplastic Syndromes: A Randomized Trial. Ann Intern Med 2020;172(8):513-22.
  72. Hoeks M, Yu G, Langemijer S, Crouch S, de Swart L, Fenaux P et al. Impact of treatment with iron chelation therapy in patients with lower-risk myelodysplastic syndromes participating in the European MDS registry. Haematologica 2020;105(3):640-51.
  73. Greenberg PL, Stone RM, Abaza Y, Al-Kali A, Anand S, Ball B et al. NCCN Guidelinesâ Insights: Myelodysplastic Syndromes, Version 2.2025. J Natl Compr Canc Netw 2025;23(3):66-75.
  74. Killick SB, Ingram W, Culligan D, Enright H, Kell J, Payne EM et al. British Society for Haematology guidelines for the management of adult myelodysplastic syndromes. Br J Haematol 2021;194(2):267-81.
  75. Sorror ML, Maris MB, Storb R, Baron F, Sandmaier BM, Maloney DG et al. Hematopoietic cell transplantation (HCT)-specific comorbidity index: a new tool for risk assessment before allogeneic HCT. Blood 2005;106(8):2912-9.
  76. Lindsley RC, Saber W, Mar BG, Redd R, Wang T, Haagenson MD et al. Prognostic Mutations in Myelodysplastic Syndrome after Stem-Cell Transplantation. N Engl J Med 2017;376(6):536-47.
  77. Scheid C, Eikema DJ, van Gelder M, Salmenniemi U, Maertens J, Passweg J et al. Does IPSS-R downstaging before transplantation improve the prognosis of patients with myelodysplastic neoplasms? Blood 2024;144(4):445-56.
  78. Owattanapanich W, Ungprasert P, Wais V, Kungwankiattichai S, Bunjes D, Kuchenbauer F. FLAMSA-RIC for Stem Cell Transplantation in Patients with Acute Myeloid Leukemia and Myelodysplastic Syndromes: A Systematic Review and Meta-Analysis. J Clin Med 2019;8(9):1437.
  79. Döhner H, Wei AH, Appelbaum FR, Craddock C, DiNardo CD, Dombret H et al. Diagnosis and management of AML in adults: 2022 recommendations from an international expert panel on behalf of the ELN. Blood 2022;140(12):1345-77.
  80. Fenaux P, Mufti GJ, Hellstrom-Lindberg E, Santini V, Finelli C, Giagounidis A et al. International Vidaza High-risk MDS Survival Study Group. Efficacy of azacitidine compared with conventional care regimens in higher-risk myelodysplastic syndromes: results of a randomised, phase III study. The Lancet Oncology 2009;10:223–32.
  81. Mozessohn L, Cheung MC, Fallahpour S, Gill T, Maloul A, Zhang L et al. Azacitidine in the ‘real-world’: an evaluation of 1101 higher-risk myelodysplastic syndrome/low blast count acute myeloid leukaemia patients in Ontario, Canada. Br J Haematol 2018;181(6):803-15.
  82. Dinmohamed AG, van Norden Y, Visser O, Posthuma EF, Huijgens PC, Sonneveld P et al. Effectiveness of azacitidine for the treatment of higher-risk myelodysplastic syndromes in daily practice: results from the Dutch population-based PHAROS MDS registry. Leukemia 2015;29(12):2449-51.
  83. Schroeder T, Czibere A, Platzbecker U, Bug G, Uharek L, Luft T et al. Azacitidine and donor lymphocyte infusions as first salvage therapy for relapse of AML or MDS after allogeneic stem cell transplantation. Leukemia 2013;27(6):1229-35.
  84. Yoshizato T, Nannya Y, Atsuta Y, Shiozawa Y, Iijima-Yamashita Y, Yoshida K et al. Genetic abnormalities in myelodysplasia and secondary acute myeloid leukemia: impact on outcome of stem cell transplantation. Blood 2017;129(17):2347-58.
  85. Zeidan AM, Platzbecker U, Bewersdorf JP, Stahl M, Adès L, Borate U et al. Consensus proposal for revised International Working Group 2023 response criteria for higher-risk myelodysplastic syndromes. Blood 2023;141(17):2047-61.

    Myelodysplastisch syndroom

    Hoofdinitiatiefnemer : NVvH
    E-mail hoofdinitiatiefnemer : info@hematologienederland.nl
    Website hoofdinitiatiefnemer : https://www.hematologienederland.nl/
    Autorisatiedatum: 05-03-2026
    Geautoriseerd door:

    Uiterlijk in 2029 bepalen de leden van de MDS richtlijn werkgroep of deze richtlijn of modules nog actueel zijn. Zo nodig wordt een nieuwe werkgroep geïnstalleerd om de richtlijn te herzien. De geldigheid van de richtlijn komt eerder te vervallen indien nieuwe ontwikkelingen aanleiding zijn een herzieningstraject te starten. De NVvH is als houder van deze richtlijn de eerstverantwoordelijke wat betreft de actualiteit van deze richtlijn. De andere aan deze richtlijn deelnemende wetenschappelijke verenigingen of gebruikers van de richtlijn delen de verantwoordelijkheid en informeren de eerst-verantwoordelijke over relevante ontwikkelingen binnen hun vakgebied.

    Heeft u een suggestie of opmerking?

    laat het ons weten via onderstaand contactformulier
    Naam*
    Uw opmerking*